首页
伤感说说
动漫配图
心情说说
抖音文案
伤感图片
伤感说说:
伤感的句子说说心情
空间说说
心情说说
爱情说说
女生伤感说说
人生感悟
心情不好的说说
说说带图片
关于生活的说说
说说心情短语
qq空间说说带图片
个性说说
励志名言
一句话经典语录
感悟人生的经典句子
短句吧
情感故事
抖音文案
伤感图片:
伤感图片带字
非主流伤感图片
唯美伤感图片
女生伤感图片
唯美意境图片
悲伤的图片
唯美意境伤感图片
只有字的伤感图片
说说图片
伤心的图片
美甲图片
图片大全
情感图片
微信头像男
动态壁纸
动漫配图
伤感图片
首页
>
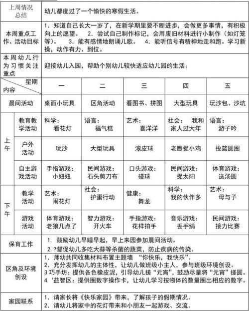
小班春季学期周计划表
小班春季学期周计划表,幼儿园周计划表 小班
幼儿园周计划表
稳了爱了开心幼儿园大班下学期周计划表
小班第一学期周计划.doc
幼儿园中班下学期第12周周工作计划与反思.pdf 6页
小班教学设计 小班健康活动 小班安全活动 小班下学期计划 小班科学
更多推荐
幼儿园周计划表 小班
小班春季学期月计划表
小班春季周计划表
小班月计划表
小班第一周计划安排表
幼儿园小班春季周计划
幼儿园月计划表格式图
小班第二周计划安排表
小学生出行计划表图片
体能训练周计划表
春季学期开学美篇
春季学期开学典礼美篇
春季学期黑板报主题
护理计划表
训练计划表怎么做
训练计划表
21天计划养成表手抄报
表格式计划
置业计划表模板
出行计划表模板
拍摄计划表
出行计划表
置业计划表
春季学期黑板报
体育锻炼计划表
付款计划表
旅行计划表
理财计划表怎么做
春季学期黑板报图片
健身训练计划表