首页
伤感说说
动漫配图
心情说说
抖音文案
伤感图片
伤感说说:
伤感的句子说说心情
空间说说
心情说说
爱情说说
女生伤感说说
人生感悟
心情不好的说说
说说带图片
关于生活的说说
说说心情短语
qq空间说说带图片
个性说说
励志名言
一句话经典语录
感悟人生的经典句子
短句吧
情感故事
抖音文案
伤感图片:
伤感图片带字
非主流伤感图片
唯美伤感图片
女生伤感图片
唯美意境图片
悲伤的图片
唯美意境伤感图片
只有字的伤感图片
说说图片
伤心的图片
美甲图片
图片大全
情感图片
微信头像男
动态壁纸
动漫配图
伤感图片
首页
>
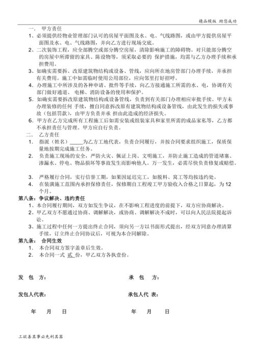
装修合同书样本
装修合同书样本,最简单的装修合同样本
家庭装饰装修合同范本4篇.docx 42页
装修合同样本
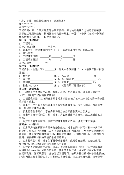
厂房,公装,家庭装修合同书通用样本hrxgl.doc
简单装修合同范本 doc文档
2021新编家庭装修合同范本简单版(一)
更多推荐
最简单的装修合同样本
装修合同电子版
签订装修合同
室内装修合同
个人装修协议简单
个人装修合同
装修合同样本及报价
装修工程合同书样本
私人装修协议合同范本
装修合同范本
正规装修合同模板
装修合同书
包工包料装修合同书
装修合同书样本简易版
水电装修合同书样本
水电安装合同模板
全屋定制合同书样本
装修合同样本范本
装修合同书室内装修
装修合同书装修公司
装修合同书范本
装修合同样本
工装装修合同书
外墙装修合同书样本
装修合同书样本图片
套房装修合同书样本
个人装修合同样本
装修合同简单样本
装修合同书简单
住房装修合同样本