首页
伤感说说
动漫配图
心情说说
抖音文案
伤感图片
伤感说说:
伤感的句子说说心情
空间说说
心情说说
爱情说说
女生伤感说说
人生感悟
心情不好的说说
说说带图片
关于生活的说说
说说心情短语
qq空间说说带图片
个性说说
励志名言
一句话经典语录
感悟人生的经典句子
短句吧
情感故事
抖音文案
伤感图片:
伤感图片带字
非主流伤感图片
唯美伤感图片
女生伤感图片
唯美意境图片
悲伤的图片
唯美意境伤感图片
只有字的伤感图片
说说图片
伤心的图片
美甲图片
图片大全
情感图片
微信头像男
动态壁纸
动漫配图
伤感图片
首页
>
人事工作流程及流程图
人事工作流程及流程图,人事工作基本流程图
行政人事部工作流程图
人事部工作流程图
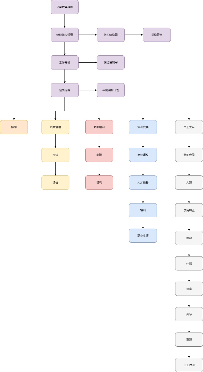
人事工作流程图
人事工作流程图
人力资源有限公司劳务派遣工作流程图及工作流程.doc
更多推荐
人事工作基本流程图
办公室日常工作流程图
人事日常工作的流程图
人力资源流程图步骤
人力资源部工作流程图
工作流程表流程图
单位工会工作流程图
新员工入职流程图
人事工作流程图
工作流程示意图
人事管理流程图
招聘流程图制作
人力资源部业务流程图
工作流程流程图
人事专员工作流程图
工作流程图
工作流程图制作方法
岗位工作流程图
行政工作流程图
基层工会工作流程图
工作流程表工作计划
工作流程图范本
监理工作流程图
出纳工作流程图
后厨工作流程图
qc工作流程图
行政管理工作流程图
工作流程思维导图
工作流程
岗位工作流程