首页
伤感说说
动漫配图
心情说说
抖音文案
伤感图片
伤感说说:
伤感的句子说说心情
空间说说
心情说说
爱情说说
女生伤感说说
人生感悟
心情不好的说说
说说带图片
关于生活的说说
说说心情短语
qq空间说说带图片
个性说说
励志名言
一句话经典语录
感悟人生的经典句子
短句吧
情感故事
抖音文案
伤感图片:
伤感图片带字
非主流伤感图片
唯美伤感图片
女生伤感图片
唯美意境图片
悲伤的图片
唯美意境伤感图片
只有字的伤感图片
说说图片
伤心的图片
美甲图片
图片大全
情感图片
微信头像男
动态壁纸
动漫配图
伤感图片
首页
>
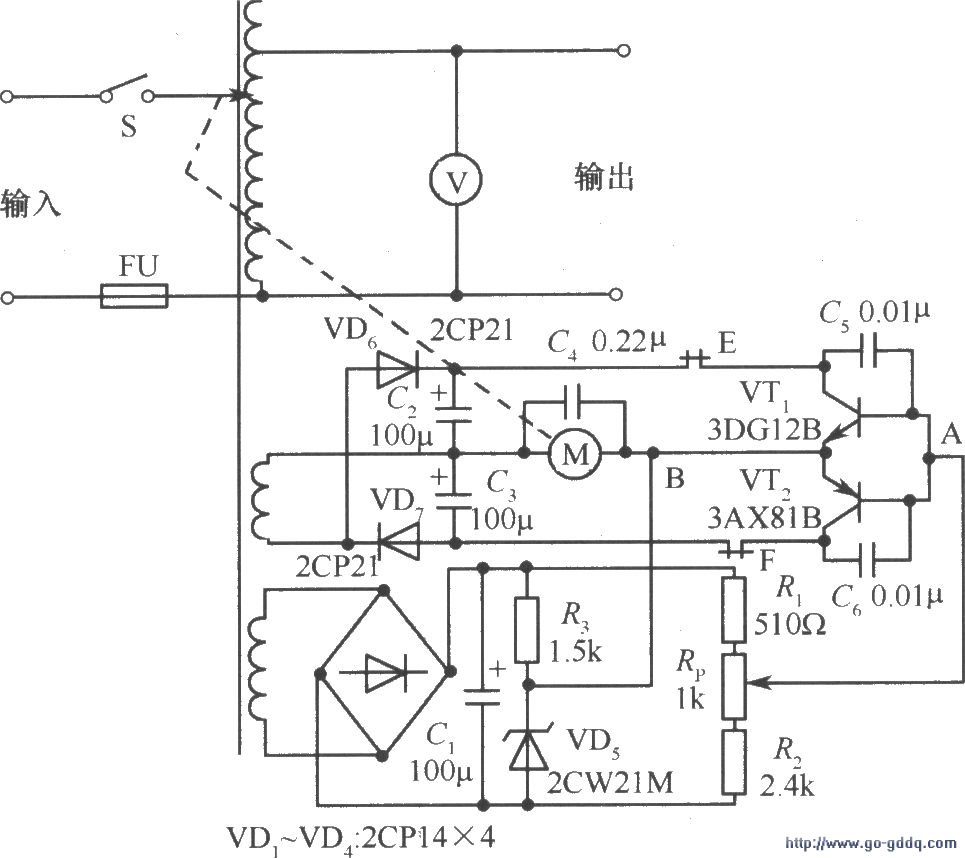
交流电源电路图
交流电源电路图,电路图图解
200w自动调压式交流稳压电源电路图-技术资讯
220v交流输入的准谐振开关电源电路
一种直流交流电源变换电路的制作方法
电源同相输入式交流放大电路图
6au6电源线路图
更多推荐
电路图图解
交流电源
开关电源电路图及原理
并联电路图
电路图
交流电源符号
电路图实物
串联电路图
互锁电路图
简单电路图
电路图入门
电路图讲解和实物图
自锁电路图
电路图设计
初中电路图
直流电源
装修电路图
电路图怎么画
交流电
点动控制电路图
交流电焊机
正反转控制电路图
电路图符号大全
三相电源
最简单10个电路图
电源滤波器
12v电源
交流电符号
24v电源
电源模块