首页 > lm358芯片电路图
lm358芯片电路图,lm358充电电路图
- lm358充电电路图
- lm358充电器电路图
- lm358可调电源电路图
- 7135芯片电路图
- 六脚电源芯片5aa电路图
- lm358引脚图lm358p
- lm358电流检测电路图
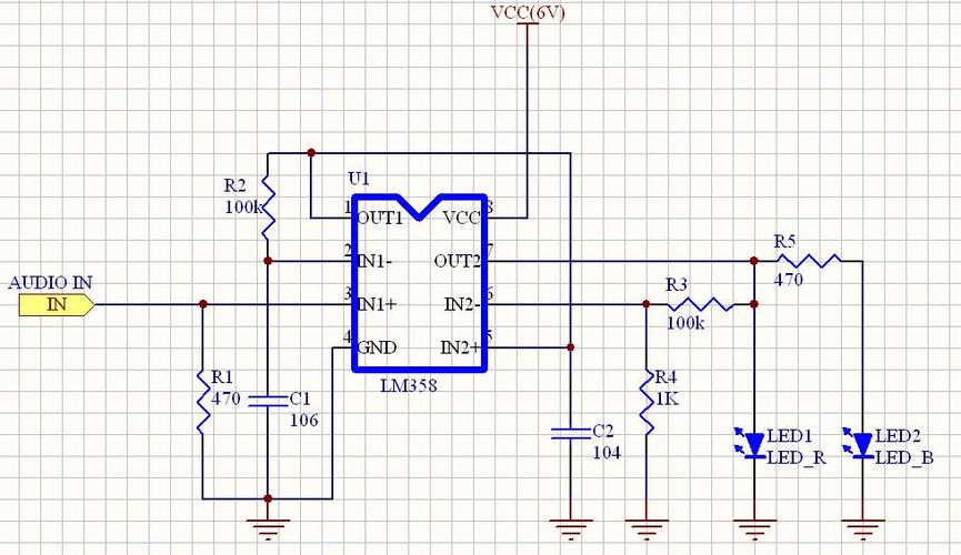
- lm358应用电路图
- lm358稳压电路图
- lm358可调电路图
- lm358常用电路图
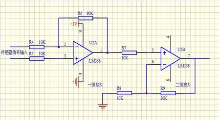
- lm358放大电路图
- lm358恒流电路图
- lm358充电自停电路图
- 6脚电源芯片电路图
- 7脚电源芯片电路图
- lm358调压电路图
- 6脚电源芯片273电路图
- 电源管理芯片电路图
- 6脚电源芯片37r电路图
- 22a电源板芯片电路图
- 3842和358充电器电路图
- 芯片电路图
- lm358功放电路图
- 6脚273芯片电路图
- 芯片内部电路图
- cm501芯片升压电路图
- 4056e芯片电路图详解
- lm358引脚图电压
- lm358调压调流电路图




