首页
伤感说说
动漫配图
心情说说
抖音文案
伤感图片
伤感说说:
伤感的句子说说心情
空间说说
心情说说
爱情说说
女生伤感说说
人生感悟
心情不好的说说
说说带图片
关于生活的说说
说说心情短语
qq空间说说带图片
个性说说
励志名言
一句话经典语录
感悟人生的经典句子
短句吧
情感故事
抖音文案
伤感图片:
伤感图片带字
非主流伤感图片
唯美伤感图片
女生伤感图片
唯美意境图片
悲伤的图片
唯美意境伤感图片
只有字的伤感图片
说说图片
伤心的图片
美甲图片
图片大全
情感图片
微信头像男
动态壁纸
动漫配图
伤感图片
首页
>
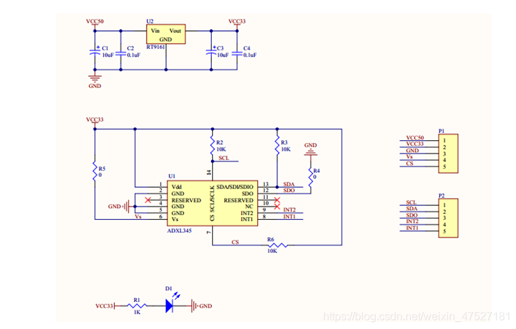
智能手环原理图
智能手环原理图,多功能智能手环
一种基于云计算平台的智能手环及系统技术方案
智能手环及智能手环控制系统技术方案
一种智能健康运动防水手环制造技术
基于stm32单片机的智能手环心率计步器体温显示方案原理图程序设计
多功能检测手环制造技术,多功能智能手环专利_技高网
更多推荐
多功能智能手环
智能手环设计图
智能手环图片
智能手环图片设计图
智能手环背景图
智能小车原理图
智能手环图标大全
智能手环手绘
智能手环
智能运动手环
智能手环说明书
原理图工作原理
小米智能手环
智能手环排名
智能手环卡通图片
m5智能手环
华为智能手环
单火智能开关原理图
智能手环怎么充电
智能手环心率
以拓智能充电器原理图
智能手环壁纸大全
华为b6智能手环
智能手环壁纸高清图片
智能小车结构图
华为b3智能手环说明书
原理图
智能手表
概念手环
手环