首页
伤感说说
动漫配图
心情说说
抖音文案
伤感图片
伤感说说:
伤感的句子说说心情
空间说说
心情说说
爱情说说
女生伤感说说
人生感悟
心情不好的说说
说说带图片
关于生活的说说
说说心情短语
qq空间说说带图片
个性说说
励志名言
一句话经典语录
感悟人生的经典句子
短句吧
情感故事
抖音文案
伤感图片:
伤感图片带字
非主流伤感图片
唯美伤感图片
女生伤感图片
唯美意境图片
悲伤的图片
唯美意境伤感图片
只有字的伤感图片
说说图片
伤心的图片
美甲图片
图片大全
情感图片
微信头像男
动态壁纸
动漫配图
伤感图片
首页
>
车速传感器线路图
车速传感器线路图,车速传感器三线线路图
资料 汽车技术 汽车技术 a:发动机机油开关;发动机机油液面传感器
压电加速传感器的应用范围及结构特点
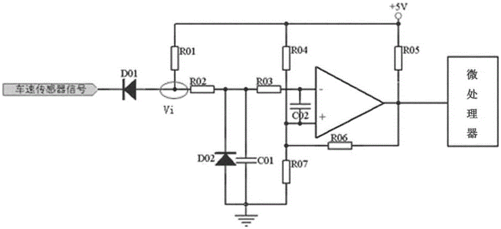
一种车速传感器信号处理电路
20ll34发动机输入输出和车速传感器电路图
别克gl8发电机仪表板信号和车速传感器电路图
更多推荐
车速传感器三线线路图
四线车速传感器接线图
传感器图片线路图
里程表传感器线路图
车速传感器三根线测量
三线传感器接线图
曲轴位置传感器线路图
速度传感器
里程表传感器三根线图
传感器示意图
曲轴传感器三线原理图
曲轴位置传感器电路图
三线里程表传感器原理
汽车传感器
里程表传感器原理
24v里程表传感器接线图
里程表传感器
里程表传感器位置图片
高速公路车速规定图解
传感器图片
传感器
曲轴位置传感器图片
曲轴位置传感器三根线
电子传感器图片
凸轮轴位置传感器
水温传感器
角度传感器
高速公路车速
曲轴位置传感器
曲轴传感器