首页
伤感说说
动漫配图
心情说说
抖音文案
伤感图片
伤感说说:
伤感的句子说说心情
空间说说
心情说说
爱情说说
女生伤感说说
人生感悟
心情不好的说说
说说带图片
关于生活的说说
说说心情短语
qq空间说说带图片
个性说说
励志名言
一句话经典语录
感悟人生的经典句子
短句吧
情感故事
抖音文案
伤感图片:
伤感图片带字
非主流伤感图片
唯美伤感图片
女生伤感图片
唯美意境图片
悲伤的图片
唯美意境伤感图片
只有字的伤感图片
说说图片
伤心的图片
美甲图片
图片大全
情感图片
微信头像男
动态壁纸
动漫配图
伤感图片
首页
>
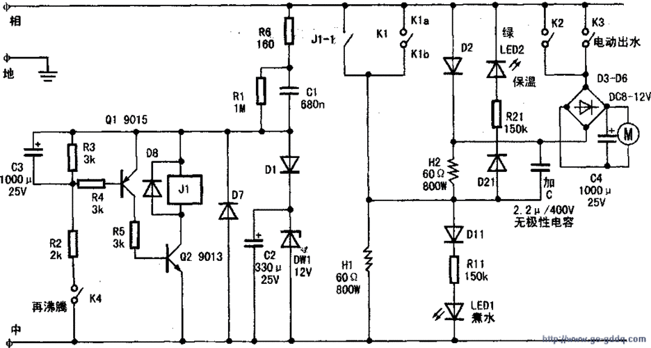
电热水壶电路图
电热水壶电路图,保温电热水壶接线图
电热水壶的原理你知道多少?
电热水瓶电路图
海马牌3200型自动电热水瓶电路图;; 电热水壶电路图_电热水壶底座电路
pzd-968型电热水瓶原理图
帮忙解释一下自动保温热水壶的电路图
更多推荐
保温电热水壶接线图
电热水壶底座接线图解
全自动烧水壶接线图
电热水瓶电路图
电水壶线怎么接法图片
电水壶温控开关原理图
电热水壶电路
电热水壶电路图线路图
电热水壸电路图
电热水壶电路原理图
电热水壶不用底座接线
电水壶线路连接图
电热水壶接线图解
电热水壶内部接线图
电热水壶温控器图片
电热水壶直接接线图片
电水壶线路怎么接的图
电热水壶蒸汽开关图解
电热水壶故障维修大全
自动上水电热水壶
电热水壶接线方法图解
电热水壶线路接法如图
电热水壶温控开关图解
电热水壶接线图实物
电水壶电路图解
养生壶电路原理图详解
全自动电水壶维修图解
电热水壶开关
电热水壶的工作原理图
电热水壶三根接线图解