首页
伤感说说
动漫配图
心情说说
抖音文案
伤感图片
伤感说说:
伤感的句子说说心情
空间说说
心情说说
爱情说说
女生伤感说说
人生感悟
心情不好的说说
说说带图片
关于生活的说说
说说心情短语
qq空间说说带图片
个性说说
励志名言
一句话经典语录
感悟人生的经典句子
短句吧
情感故事
抖音文案
伤感图片:
伤感图片带字
非主流伤感图片
唯美伤感图片
女生伤感图片
唯美意境图片
悲伤的图片
唯美意境伤感图片
只有字的伤感图片
说说图片
伤心的图片
美甲图片
图片大全
情感图片
微信头像男
动态壁纸
动漫配图
伤感图片
首页
>
心理学家训导
心理学家训导,第五人格心理学家训导
着名的心理学家.pdf 11页
孩子交谈时,言语要温和慈爱,多用关切商量的语气,切 忌居高临下地训导
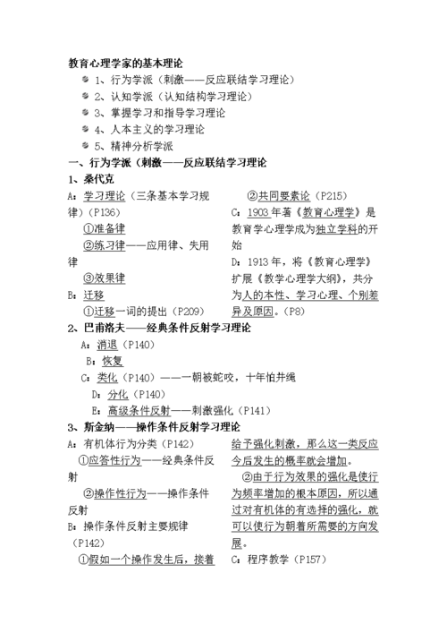
教育心理学家的基本理论.doc
心理辅导教师培训课件
以个体心理学新闻快点 咨讯快车
更多推荐
第五人格心理学家训导
心理学家训导三视图
心理学家训导图片
心理学家
家风家训家规
心理学
家风家训
我的家风家训
心理学思维导图
家训家规家风手抄报
家风家训内容
家规家训
心理学专业
家风家训格言
心理学手抄报
家风家训绘画
心理学漫画
家风家训图片
心理学书籍
家风家训手抄报
绘画心理学
心理学图片
心理学唯美
家训有哪些
家训
心理学少女
色彩心理学
好家风好家训手抄报
微表情心理学
现代家训