首页
伤感说说
动漫配图
心情说说
抖音文案
伤感图片
伤感说说:
伤感的句子说说心情
空间说说
心情说说
爱情说说
女生伤感说说
人生感悟
心情不好的说说
说说带图片
关于生活的说说
说说心情短语
qq空间说说带图片
个性说说
励志名言
一句话经典语录
感悟人生的经典句子
短句吧
情感故事
抖音文案
伤感图片:
伤感图片带字
非主流伤感图片
唯美伤感图片
女生伤感图片
唯美意境图片
悲伤的图片
唯美意境伤感图片
只有字的伤感图片
说说图片
伤心的图片
美甲图片
图片大全
情感图片
微信头像男
动态壁纸
动漫配图
伤感图片
首页
>
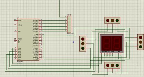
简易电路图红绿灯
简易电路图红绿灯,红绿灯简单电路图
简易电路图
活动中设计了一个实验电路,如图所示,用以模拟十字路口的红绿灯控制
活动中设计了一个实验电路,如图所示,用以模拟十字路口的红绿灯控制
速求该单片机交通灯电路仿真图的完整c语言程序!急!
电路便可自动运行,主干道先倒计时35s且绿灯亮,支干道倒计时35s且红灯
更多推荐
红绿灯简单电路图
红绿灯简单电路图草图
红绿灯电路简图
红绿灯电路图
红绿灯接线电路图
十字路口红绿灯电路图
小学红绿灯电路图
小学红绿灯简单电路图
红绿灯电路图怎么画
简易电子开关电路图
红绿灯的电路图简笔画
红绿灯电路图六年级
四年级红绿灯电路图
小学科学红绿灯电路图
简易电路图
红绿灯的线路图简单
太阳能灯简易电路图
起动机简易电路图
红绿灯实物接线图
红绿灯接线图
简易喇叭电路图
简易电路图怎么画
简易反相器电路图
直流变交流简易电路图
空调的简易电路图
电路图图解
简易人体感应灯电路图
红绿灯信号灯图片
简单电路图
12v充电器电路图简易