首页
伤感说说
动漫配图
心情说说
抖音文案
伤感图片
伤感说说:
伤感的句子说说心情
空间说说
心情说说
爱情说说
女生伤感说说
人生感悟
心情不好的说说
说说带图片
关于生活的说说
说说心情短语
qq空间说说带图片
个性说说
励志名言
一句话经典语录
感悟人生的经典句子
短句吧
情感故事
抖音文案
伤感图片:
伤感图片带字
非主流伤感图片
唯美伤感图片
女生伤感图片
唯美意境图片
悲伤的图片
唯美意境伤感图片
只有字的伤感图片
说说图片
伤心的图片
美甲图片
图片大全
情感图片
微信头像男
动态壁纸
动漫配图
伤感图片
首页
>
中期报告模板范文
中期报告模板范文,中期报告模板
课题中期检查报告表正式doc
中期报告撰写要求及范例
中期报告表样
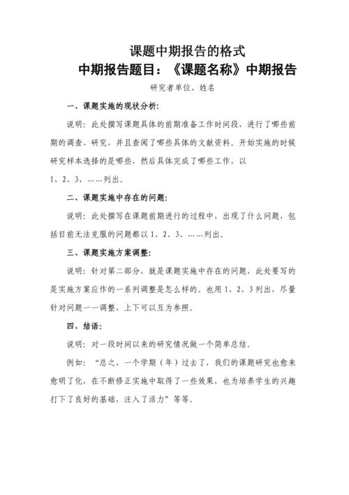
课题中期报告的格式
毕业设计中期报告范例
更多推荐
中期报告模板
中期报告万能模板
课题中期报告模板
简报范文模板
毕业论文中期报告模板
中期报告ppt汇报范本
毕业设计中期报告模板
课题中期报告ppt模板
通知格式范文模板
聘书模板范文
答辩ppt模板范文
毕业论文中期报告
个人简历模板范文
中期报告
中期报告PPT
简报格式模板
通告的格式及范文
毕设中期报告PPT
思想汇报格式模板
个人简历模板范文手写
范文
通知范文
自荐信模板
辞职信格式范文
个人简历样本范文
推荐信格式范文
邀请函模板
情况说明格式及范文
自我介绍模板
承诺书模板