首页
伤感说说
动漫配图
心情说说
抖音文案
伤感图片
伤感说说:
伤感的句子说说心情
空间说说
心情说说
爱情说说
女生伤感说说
人生感悟
心情不好的说说
说说带图片
关于生活的说说
说说心情短语
qq空间说说带图片
个性说说
励志名言
一句话经典语录
感悟人生的经典句子
短句吧
情感故事
抖音文案
伤感图片:
伤感图片带字
非主流伤感图片
唯美伤感图片
女生伤感图片
唯美意境图片
悲伤的图片
唯美意境伤感图片
只有字的伤感图片
说说图片
伤心的图片
美甲图片
图片大全
情感图片
微信头像男
动态壁纸
动漫配图
伤感图片
首页
>
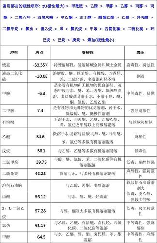
有机溶剂互溶
有机溶剂互溶,有机溶剂互溶表
没有颜色,具有刺激性气味的液体, 比水轻,能跟水,乙醇等有机溶剂
免费文档 所有分类 碳酸二甲酯的合成与应用研究进展_王宝荣 关键词
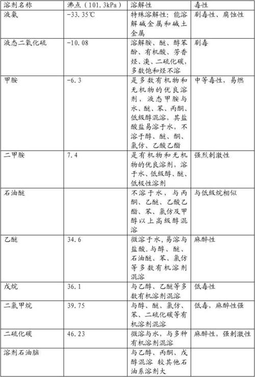
有机溶剂沸点,溶解性,毒性表
有机溶剂沸点,溶解性,毒性
高二化学生活中两种常见的有机物ppt
更多推荐
有机溶剂互溶表
有机溶剂
溶剂互溶表
废有机溶剂
有机溶剂污染
实验室有机溶剂