首页
伤感说说
动漫配图
心情说说
抖音文案
伤感图片
伤感说说:
伤感的句子说说心情
空间说说
心情说说
爱情说说
女生伤感说说
人生感悟
心情不好的说说
说说带图片
关于生活的说说
说说心情短语
qq空间说说带图片
个性说说
励志名言
一句话经典语录
感悟人生的经典句子
短句吧
情感故事
抖音文案
伤感图片:
伤感图片带字
非主流伤感图片
唯美伤感图片
女生伤感图片
唯美意境图片
悲伤的图片
唯美意境伤感图片
只有字的伤感图片
说说图片
伤心的图片
美甲图片
图片大全
情感图片
微信头像男
动态壁纸
动漫配图
伤感图片
首页
>
员工个人岗位职责
员工个人岗位职责,岗位职责分工
个人岗位职责
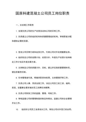
某混凝土公司员工岗位职责.docx 17页
公司员工维修工工作岗位职责制度牌
统计人员岗位职责图片
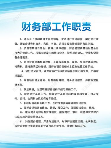
公司财务部工作人员工作职责蓝色制度牌
更多推荐
岗位职责分工
员工岗位职责模板
岗位职责表
员工岗位职责
个人岗位职责模板
岗位职责表格模板
施工员岗位职责
形象岗岗位职责
岗位职责分工图
工程部岗位职责
员工个人工资条
岗位职责
岗位职责模板
员工个人工资表
个人岗位职责表格模板
岗位职责牌
岗位职责说明书
岗位职责图片
岗位职责配图
岗位职责流程图
岗位职责PPT
岗位职责图标
八大员岗位职责牌图片
员工个人工资单明细表
岗位职责漫画
女员工工作
员工个人信息表
员工工资条
员工个人简历模板
员工工资表