首页
伤感说说
动漫配图
心情说说
抖音文案
伤感图片
伤感说说:
伤感的句子说说心情
空间说说
心情说说
爱情说说
女生伤感说说
人生感悟
心情不好的说说
说说带图片
关于生活的说说
说说心情短语
qq空间说说带图片
个性说说
励志名言
一句话经典语录
感悟人生的经典句子
短句吧
情感故事
抖音文案
伤感图片:
伤感图片带字
非主流伤感图片
唯美伤感图片
女生伤感图片
唯美意境图片
悲伤的图片
唯美意境伤感图片
只有字的伤感图片
说说图片
伤心的图片
美甲图片
图片大全
情感图片
微信头像男
动态壁纸
动漫配图
伤感图片
首页
>
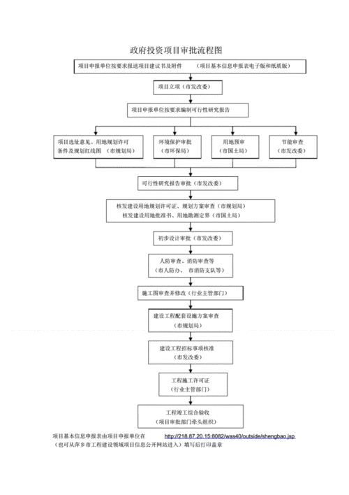
规划许可证办理流程图
规划许可证办理流程图,城乡规划许可证图片
办理建设工程规划许可证流程图.doc 17页
清河县自然资源和规划局建设用地规划许可证服务流程图
首页 办事服务 建设用地规划许可证 实施主体 莒南县行政审批服务局
办理《规划工程许可证》流程图
政府项目流程图.pdf
更多推荐
城乡规划许可证图片
建设用地报批流程图
乡村规划许可证样本
乡村规划建设许可证
建设工程流程图
工程规划许可证封面
房屋规划许可证
施工许可证办理流程图
建设许可证
建设规划许可证
规划建设许可证
乡村规划许可证图片
规划许可证
土地建设规划许可证
规划许可证申请书样本
建设许可证办理流程图
规划许可证图片
规划用地许可证
施工许可证样本图片
工程规划许可证附图
工程规划许可证图片
工程规划许可证
工程规划许可证样本
用地规划许可证图片
建设工程规划许可证
规划许可证样本
建设规划许可证样本
用地规划许可证
土地规划许可证
规划许可证封面