首页
伤感说说
动漫配图
心情说说
抖音文案
伤感图片
伤感说说:
伤感的句子说说心情
空间说说
心情说说
爱情说说
女生伤感说说
人生感悟
心情不好的说说
说说带图片
关于生活的说说
说说心情短语
qq空间说说带图片
个性说说
励志名言
一句话经典语录
感悟人生的经典句子
短句吧
情感故事
抖音文案
伤感图片:
伤感图片带字
非主流伤感图片
唯美伤感图片
女生伤感图片
唯美意境图片
悲伤的图片
唯美意境伤感图片
只有字的伤感图片
说说图片
伤心的图片
美甲图片
图片大全
情感图片
微信头像男
动态壁纸
动漫配图
伤感图片
首页
>
5v电源电路图
5v电源电路图,5v40a开关电源电路图
18v转5v15v转5v的ldo和dc芯片方案
双12v5v电源电路图免费下载
1.8v转5v的升压电源电路芯片
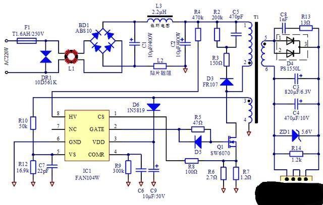
图1 某开关电源电路图帖子上说该电路的输出能力为5v-2a,那么我们从左
高频高性能,必易微推出氮化镓快充电源方案套片
更多推荐
5v40a开关电源电路图
5v1a充电器电路图讲解
5v电源模块电路图
5v电源线
5v开关电源电路图
简单5v充电器电路图
usb5v供电电路图
220v转5v电路原理图
5v电源
5伏电源电路图
5v电源电路图原理图
5v稳压电源电路图
5v充电器电路图
5v电源适配器电路图
5v电源电路图设计原理
220v转5v直流电源电路图
220v转5v电路图
12v转5v电路图
5v电源电路设计
电路图图解
开关电源电路图及原理
老式充电器电路图
5v充电器电路图及原理
12v降压5v电路图
简单的电池充电电路图
并联电路图
直流12v转5v电路图
电路图
电路图实物
互锁电路图