首页
伤感说说
动漫配图
心情说说
抖音文案
伤感图片
伤感说说:
伤感的句子说说心情
空间说说
心情说说
爱情说说
女生伤感说说
人生感悟
心情不好的说说
说说带图片
关于生活的说说
说说心情短语
qq空间说说带图片
个性说说
励志名言
一句话经典语录
感悟人生的经典句子
短句吧
情感故事
抖音文案
伤感图片:
伤感图片带字
非主流伤感图片
唯美伤感图片
女生伤感图片
唯美意境图片
悲伤的图片
唯美意境伤感图片
只有字的伤感图片
说说图片
伤心的图片
美甲图片
图片大全
情感图片
微信头像男
动态壁纸
动漫配图
伤感图片
首页
>
此致敬礼写在哪
此致敬礼写在哪,此致敬礼
书信格式此致敬礼
入团申请书此致敬礼写模板.doc 13页
入党申请书结尾此致敬礼格式
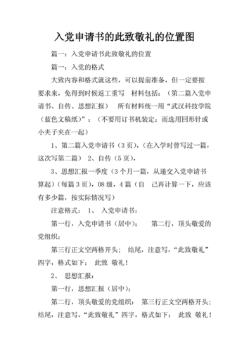
入党申请书此致敬礼的位置图.docx 88页
作文书信此致敬礼格式怎么写
更多推荐
此致敬礼
此致敬礼格式
书信此致敬礼
此致敬礼落款
写信的格式此致敬礼
此致敬礼的书写格式
此致敬礼位置
此致敬礼意思
此致敬礼用法
此致敬礼稿纸
此致敬礼顶格
书信格式此致敬礼
此致敬礼的格式范文
此致敬礼的格式位置
书信格式此致敬礼位置
此致敬礼的正确格式图
此致
此致公文格式
此致感谢
敬礼
敬礼人物
向国旗敬礼
敬礼背影
敬礼的标准姿势
敬礼帅气
敬礼军人
敬礼图片
敬礼图片学生
少先队员敬礼
敬礼搞笑