首页
伤感说说
动漫配图
心情说说
抖音文案
伤感图片
伤感说说:
伤感的句子说说心情
空间说说
心情说说
爱情说说
女生伤感说说
人生感悟
心情不好的说说
说说带图片
关于生活的说说
说说心情短语
qq空间说说带图片
个性说说
励志名言
一句话经典语录
感悟人生的经典句子
短句吧
情感故事
抖音文案
伤感图片:
伤感图片带字
非主流伤感图片
唯美伤感图片
女生伤感图片
唯美意境图片
悲伤的图片
唯美意境伤感图片
只有字的伤感图片
说说图片
伤心的图片
美甲图片
图片大全
情感图片
微信头像男
动态壁纸
动漫配图
伤感图片
首页
>
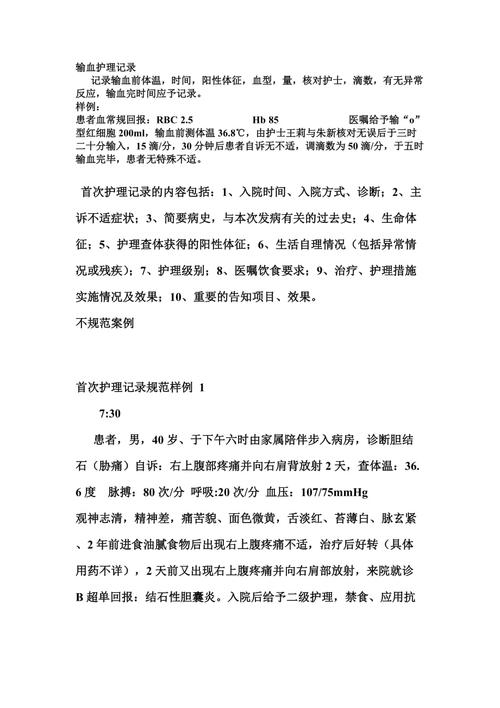
护士输血记录模板图片
护士输血记录模板图片,护士输血记录模板图文
护理输血记录单.docx 2页
输血安全护理记录单
护理输血记录单.docx 2页
输血护理记录单
输血护理记录
更多推荐
护士输血记录模板图文
护士输血记录单模板
输血护理记录书写模板
输血记录模板
临床输血记录单模板
输血记录单模板
输血记录单图片
护士输血流程图
临床输血登记本模板
护士输血的正确流程图
护士输血
护士护理查房ppt模板
护理记录单模板
输血医嘱模板
输血临时医嘱模板
完整护理记录单图片
输血记录单
输血医嘱单图片
输血医嘱图片
护士体检表格模板
自荐信模板护士
护士辞职报告书模板
护士输液扎针
护士简介墙的模板
护士静脉输液
护士写的护理病历范文
输液室护士
护士聘用证明模板
临床输血流程图
护士荣誉证书模板