首页
伤感说说
动漫配图
心情说说
抖音文案
伤感图片
伤感说说:
伤感的句子说说心情
空间说说
心情说说
爱情说说
女生伤感说说
人生感悟
心情不好的说说
说说带图片
关于生活的说说
说说心情短语
qq空间说说带图片
个性说说
励志名言
一句话经典语录
感悟人生的经典句子
短句吧
情感故事
抖音文案
伤感图片:
伤感图片带字
非主流伤感图片
唯美伤感图片
女生伤感图片
唯美意境图片
悲伤的图片
唯美意境伤感图片
只有字的伤感图片
说说图片
伤心的图片
美甲图片
图片大全
情感图片
微信头像男
动态壁纸
动漫配图
伤感图片
首页
>
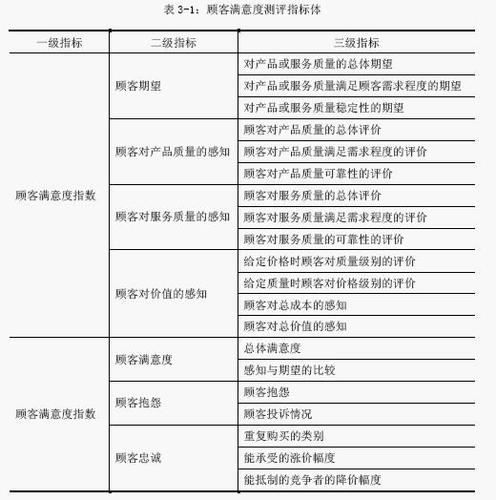
指标体系
指标体系,评价指标
满意度测评指标体系
全球城市营商环境指数报告①对标最高标准的指标体系如何构建
图1 国土空间利用质量评价指标体系
如何搭建一套业务,数据一体化的数据指标体系
从零开始学风险管理,跟专家一起学财务预警系统指标体系的建立
更多推荐
评价指标
数据指标体系
指标
目标体系
企业指标体系
指标体系设计
指标体系图
共同富裕指标体系
评价指标体系
数据指标
指标体系图怎么画