首页
伤感说说
动漫配图
心情说说
抖音文案
伤感图片
伤感说说:
伤感的句子说说心情
空间说说
心情说说
爱情说说
女生伤感说说
人生感悟
心情不好的说说
说说带图片
关于生活的说说
说说心情短语
qq空间说说带图片
个性说说
励志名言
一句话经典语录
感悟人生的经典句子
短句吧
情感故事
抖音文案
伤感图片:
伤感图片带字
非主流伤感图片
唯美伤感图片
女生伤感图片
唯美意境图片
悲伤的图片
唯美意境伤感图片
只有字的伤感图片
说说图片
伤心的图片
美甲图片
图片大全
情感图片
微信头像男
动态壁纸
动漫配图
伤感图片
首页
>
植物检索表模板
植物检索表模板,平行检索表
20种校园植物检索表
常见一些园林植物检索表:.docx
定距式植物检索表doc1页
检索表
检索表-裸子植物专题
更多推荐
平行检索表
常见植物检索表
花图式检索表
植物检索表植物志
植物检索表
植物检索表示例
植物定距检索表
平行植物检索表
平行检索表植物
裸子植物检索表
沙漠植物检索表
平行式植物检索表
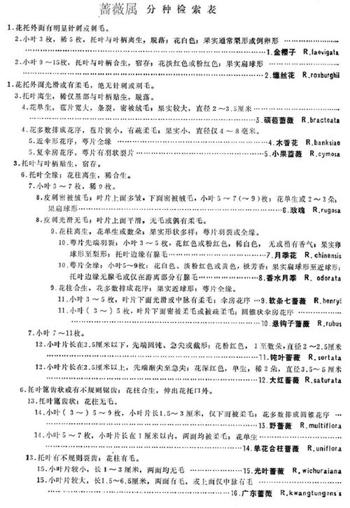
蔷薇科植物检索表
动物检索表
生物检索表
常见15个植物检索表
10种常见植物检索表
10种校园植物检索表
检索表
鸟类检索表
分类检索表
昆虫检索表
检索表讲解
二歧分类检索表
定距式检索表
鱼类检索表
定距检索表格式图片
植物
二歧式检索表怎么画
植物识别