首页
伤感说说
动漫配图
心情说说
抖音文案
伤感图片
伤感说说:
伤感的句子说说心情
空间说说
心情说说
爱情说说
女生伤感说说
人生感悟
心情不好的说说
说说带图片
关于生活的说说
说说心情短语
qq空间说说带图片
个性说说
励志名言
一句话经典语录
感悟人生的经典句子
短句吧
情感故事
抖音文案
伤感图片:
伤感图片带字
非主流伤感图片
唯美伤感图片
女生伤感图片
唯美意境图片
悲伤的图片
唯美意境伤感图片
只有字的伤感图片
说说图片
伤心的图片
美甲图片
图片大全
情感图片
微信头像男
动态壁纸
动漫配图
伤感图片
首页
>
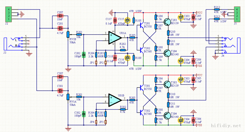
分立元件耳放电路图
分立元件耳放电路图,耳机放大电路
耳放电路图大全二
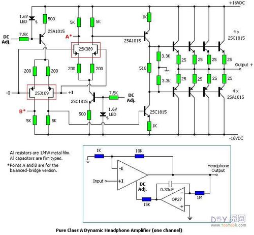
最受欢迎的kevin gilmore的甲类分立耳放耳机放大器
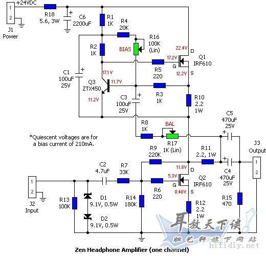
zen耳放电路图
经典耳放电路锦集
[耳放耳机] 做了n部莱曼耳放,一直做不好,调不好,不死心,又开始了.
更多推荐
耳机放大电路
双差分对管功放电路图
三肯管末级功放电路图
100w功放电路图
全对称功放电路
小信号放大电路原理图
乙类功率放大器电路图
3DD15D经典功放电路图
经典对管功放电路图
9014音频放大器电路图
音频功率放大器电路图
2n3055功放简单电路图
分立元件功放电路图
分立元件前级电路图
小功放分立件电路图
单电源耳放电路图
运放耳放电路图
电子管耳放电路图
分立元件btl功放电路图
12v电子管耳放电路图
耳放电路图
好声的分立功放电路图
5532耳放电路图
多级放大电路电路图
6c19电子管耳放电路图
甲类耳放电路图
1969耳放电路图
美国分立前级电路图
耳放电路
胆耳放电路图