首页
伤感说说
动漫配图
心情说说
抖音文案
伤感图片
伤感说说:
伤感的句子说说心情
空间说说
心情说说
爱情说说
女生伤感说说
人生感悟
心情不好的说说
说说带图片
关于生活的说说
说说心情短语
qq空间说说带图片
个性说说
励志名言
一句话经典语录
感悟人生的经典句子
短句吧
情感故事
抖音文案
伤感图片:
伤感图片带字
非主流伤感图片
唯美伤感图片
女生伤感图片
唯美意境图片
悲伤的图片
唯美意境伤感图片
只有字的伤感图片
说说图片
伤心的图片
美甲图片
图片大全
情感图片
微信头像男
动态壁纸
动漫配图
伤感图片
首页
>
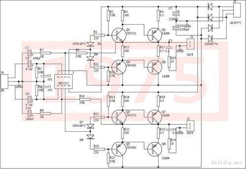
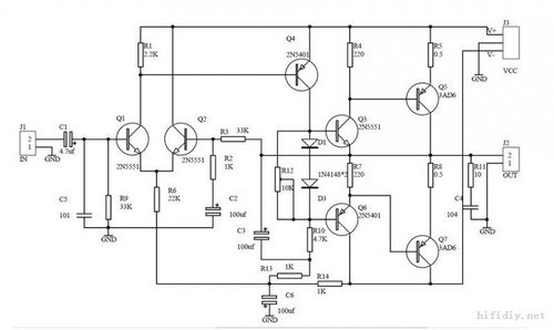
大锗管单端功放电路图
大锗管单端功放电路图,3ad6功放电路图
锗管输出功放电路
全锗管单端功放电路c.jpg
分立后级几十年前手绘锗管高保真功放图纸
锗管输出功放电路
而网上的电路图一般是下面这样的,显然,硅管和锗管的偏置方式是不同的
更多推荐
3ad6功放电路图
老式锗管功放电路图
锗管25瓦功放图
锗管3ad30功放电路图
锗管功放电路图
12V锗管功放电路图
锗管otl功放电路图
锗管变压器功放电路图
单端甲类功放电路图
211电子管单端电路图
全锗管功放电路
3ad18锗管功放电路图
锗管变压器推挽功放图
el34单端电路图
fu7单端胆机电路图
6p15单端电路图
6v6单端电路图
211单端电路图
6n6单端电路图
fu7单端电路图
极品6v6单端电路图
经典6l6单端电路图
el34单端电路图甲类
el34单端经典电路图
fd422单端电路图
经典fu7单端电路图
3ad18锗管电路图
j版纯二el34单端电路图
6n8p推el34单端电路图
6n9p推el34单端电路图