首页
伤感说说
动漫配图
心情说说
抖音文案
伤感图片
伤感说说:
伤感的句子说说心情
空间说说
心情说说
爱情说说
女生伤感说说
人生感悟
心情不好的说说
说说带图片
关于生活的说说
说说心情短语
qq空间说说带图片
个性说说
励志名言
一句话经典语录
感悟人生的经典句子
短句吧
情感故事
抖音文案
伤感图片:
伤感图片带字
非主流伤感图片
唯美伤感图片
女生伤感图片
唯美意境图片
悲伤的图片
唯美意境伤感图片
只有字的伤感图片
说说图片
伤心的图片
美甲图片
图片大全
情感图片
微信头像男
动态壁纸
动漫配图
伤感图片
首页
>
206块骨头框架图
206块骨头框架图,206块骨头树状图
人体骨骼共206块,分颅骨,躯干骨和四肢骨三个主要部分.
人体全身骨骼数目,成年人有206块, 青少年在骨化完成以前,骨的数目
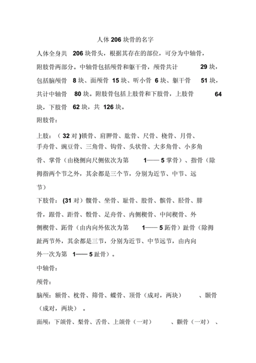
人体全身206块骨头的名称.docx 21页
人体206块骨头的全部名称doc4页
人由206块骨头组成,而中国人只有204块,缺的地方很尴尬!
更多推荐
206块骨头树状图
206块骨头分布图
206块骨头思维导图
206块骨的结构图
206块骨头详细分布图
解剖骨头206块图谱
206块骨头
人体206块骨头思维导图
人体206块骨头图片
人体206块骨头的分类图
人体206块骨头的分布图
人体206块骨头
人体206块骨头列表图片
框架图
人体206块骨头名称
人体206块骨头口诀
人体206块骨头列表
知识框架图
手绘框架图
框架图人教版
框架图手写
手臂骨头分布图
企业结构框架图
知识框架图手绘
创意框架图
框架图怎么画
骨头图片
医院组织结构框架图
论文框架图
植物分类框架图