首页
伤感说说
动漫配图
心情说说
抖音文案
伤感图片
伤感说说:
伤感的句子说说心情
空间说说
心情说说
爱情说说
女生伤感说说
人生感悟
心情不好的说说
说说带图片
关于生活的说说
说说心情短语
qq空间说说带图片
个性说说
励志名言
一句话经典语录
感悟人生的经典句子
短句吧
情感故事
抖音文案
伤感图片:
伤感图片带字
非主流伤感图片
唯美伤感图片
女生伤感图片
唯美意境图片
悲伤的图片
唯美意境伤感图片
只有字的伤感图片
说说图片
伤心的图片
美甲图片
图片大全
情感图片
微信头像男
动态壁纸
动漫配图
伤感图片
首页
>
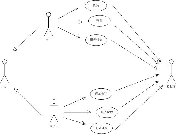
网上选课系统类图
网上选课系统类图,网上选课系统用例图
学生选课系统类图初始版本
网上选课系统设计类图
网上选课系统-画图 - dawn_nxf - 博客园
精品面试题07sql语句的应用
选课系统类图
更多推荐
网上选课系统用例图
网上选课系统状态图
网上选课系统活动图
网上选课系统时序图
网上选课系统顺序图
选课系统类图
学生选课系统类图
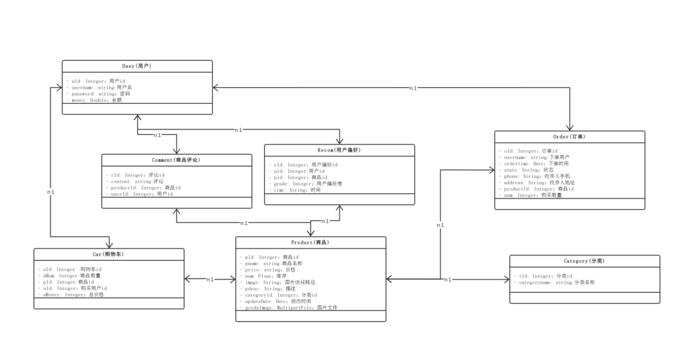
网上购物系统类图
选课系统用例图
网上订餐系统类图
选课系统er图
uml学生选课系统类图
学生选课系统uml类图
选课系统流程图
学生选课系统用例图
选课系统结构图
学生选课系统er图图片
学生选课系统er图
学生选课类图
选课系统数据流程图
学生选课系统顺序图
学生选课系统状态图
学生选课系统流程图
系统类图
选课信息系统流程图
学生选课系统数据流图
uml网上购物系统类图
uml学生选课系统活动图
学生选课管理系统er图
uml学生选课系统用例图