首页
伤感说说
动漫配图
心情说说
抖音文案
伤感图片
伤感说说:
伤感的句子说说心情
空间说说
心情说说
爱情说说
女生伤感说说
人生感悟
心情不好的说说
说说带图片
关于生活的说说
说说心情短语
qq空间说说带图片
个性说说
励志名言
一句话经典语录
感悟人生的经典句子
短句吧
情感故事
抖音文案
伤感图片:
伤感图片带字
非主流伤感图片
唯美伤感图片
女生伤感图片
唯美意境图片
悲伤的图片
唯美意境伤感图片
只有字的伤感图片
说说图片
伤心的图片
美甲图片
图片大全
情感图片
微信头像男
动态壁纸
动漫配图
伤感图片
首页
>
正式书面通知函
正式书面通知函,书面告知函格式
蒙发铁合金发布关于电力短缺降低供货量的通知函
书面告知函格式.docx
录用通知书模板.doc 1页
京津冀多地水泥价格通知上涨60元(附调价函)
维保催款告知函
更多推荐
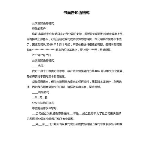
书面告知函格式
通知函格式范文函件
书面通知
通知函的格式范文
正式公函格式
通知函
通知函模板
企业通知函模板
通知函模板商业
通知函模板官方
商务通知函
通知格式范文
通知函的格式范文图片
通知格式
书面申请书格式模板
通知格式范文模板
告知函的格式范文
书面形式
正规的法律通知函图片
正规的诉前通知函图片
书面证明格式
告知函模板
通知
写通知的范文
告知函
五一放假通知模板
书面
函的范文
书面样本
正式文件格式