首页
伤感说说
动漫配图
心情说说
抖音文案
伤感图片
伤感说说:
伤感的句子说说心情
空间说说
心情说说
爱情说说
女生伤感说说
人生感悟
心情不好的说说
说说带图片
关于生活的说说
说说心情短语
qq空间说说带图片
个性说说
励志名言
一句话经典语录
感悟人生的经典句子
短句吧
情感故事
抖音文案
伤感图片:
伤感图片带字
非主流伤感图片
唯美伤感图片
女生伤感图片
唯美意境图片
悲伤的图片
唯美意境伤感图片
只有字的伤感图片
说说图片
伤心的图片
美甲图片
图片大全
情感图片
微信头像男
动态壁纸
动漫配图
伤感图片
首页
>
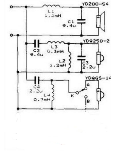
简易喇叭电路图
简易喇叭电路图,电子喇叭电路图图解
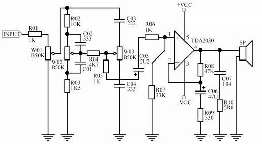
2.1多媒体音箱通用电路图
喇叭保护板 电路图
音箱分频器电路
求一电脑用简单小音响电路图
电容,音响 我想在12寸250~300w喇叭上加个低频分频器
更多推荐
电子喇叭电路图图解
自行车电喇叭电路图
简易12v50w功放电路图
喇叭保护电路图
扬声器电路图
简易喇叭
自制喇叭保护电路
汽车喇叭电路图
最简单的音响电路图
最简单喇叭保护电路图
电喇叭电路图
简易喇叭保护电路
喇叭工作原理图
喇叭电路
简易电路图
简易电子开关电路图
简易电路图怎么画
简易反相器电路图
简单电路图
空调的简易电路图
起动机简易电路图
电路图图解
简易电路图红绿灯
12v充电器电路图简易
喇叭继电器接线图
太阳能灯简易电路图
直流变交流简易电路图
电路图讲解和实物图
简易电路图怎么画小学
最简单10个电路图