首页
伤感说说
动漫配图
心情说说
抖音文案
伤感图片
伤感说说:
伤感的句子说说心情
空间说说
心情说说
爱情说说
女生伤感说说
人生感悟
心情不好的说说
说说带图片
关于生活的说说
说说心情短语
qq空间说说带图片
个性说说
励志名言
一句话经典语录
感悟人生的经典句子
短句吧
情感故事
抖音文案
伤感图片:
伤感图片带字
非主流伤感图片
唯美伤感图片
女生伤感图片
唯美意境图片
悲伤的图片
唯美意境伤感图片
只有字的伤感图片
说说图片
伤心的图片
美甲图片
图片大全
情感图片
微信头像男
动态壁纸
动漫配图
伤感图片
首页
>
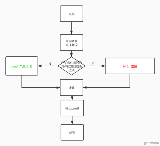
c语言算法流程图
c语言算法流程图,c语言流程图
c语言的流程图
c语言输出菱形abcd
c语言流程图(总3页).docx
c语言计算棋盘上的麦粒
c语言:赋值流程图
更多推荐
c语言流程图
c语言程序设计流程图
c语言流程图例题
c语言流程图模板
计算机算法流程图
算法流程图框图
C语言循环流程图
排序算法流程图
递归算法流程图
算法流程图
c语言流程图怎么画
冒泡排序算法流程图
算法流程图例子
c语言for循环流程图
算法流程图怎么画
算法流程图符号含义
c语言程序
弗洛伊德算法流程图
c语言程序设计
最小公倍数算法流程图
c语言思维导图
冒泡排序流程图
floyd算法流程图
程序流程图
抖音算法机制流程图
流程图的图形说明
c语言图片
回文数判断流程图
百钱买百鸡算法流程图
最小公倍数程序流程图