首页
伤感说说
动漫配图
心情说说
抖音文案
伤感图片
伤感说说:
伤感的句子说说心情
空间说说
心情说说
爱情说说
女生伤感说说
人生感悟
心情不好的说说
说说带图片
关于生活的说说
说说心情短语
qq空间说说带图片
个性说说
励志名言
一句话经典语录
感悟人生的经典句子
短句吧
情感故事
抖音文案
伤感图片:
伤感图片带字
非主流伤感图片
唯美伤感图片
女生伤感图片
唯美意境图片
悲伤的图片
唯美意境伤感图片
只有字的伤感图片
说说图片
伤心的图片
美甲图片
图片大全
情感图片
微信头像男
动态壁纸
动漫配图
伤感图片
首页
>
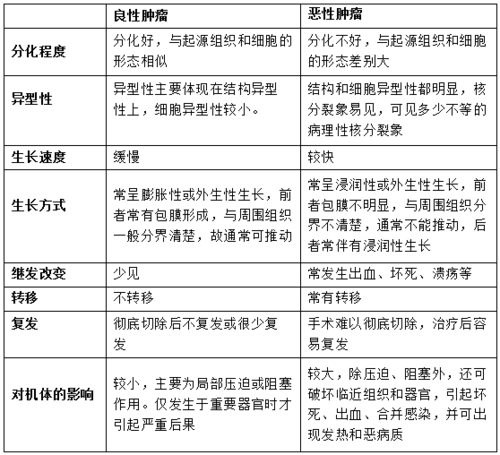
良恶性肿瘤的区别
良恶性肿瘤的区别,良恶性溃疡的鉴别
良性肿瘤与恶性肿瘤有何区别?
病理学之良,恶性肿瘤的区别
良性肿瘤与恶性肿瘤的区别
良性肿瘤和恶性肿瘤的区别
软骨母细胞瘤,在我们现学的几种肿瘤中,这三种为良性,其他基本为恶性
更多推荐
良恶性溃疡的鉴别
良恶性肿瘤的区别表格
癌与肉瘤的区别
恶性间叶肿瘤
良性肿瘤的样子图
恶性肿瘤早期图片
良恶性肿瘤
良性肿瘤
良性与恶性肿瘤图片
恶性肿瘤真实
良恶性溃疡的鉴别表格
恶性肿瘤
恶性肿瘤早期
乳腺恶性肿瘤
恶性肿瘤外观
胃部恶性肿瘤的图片
恶性肿瘤切开的图片
晚期恶性肿瘤图片
恶性肿瘤图片实物
恶性肿瘤图片
食管恶性肿瘤图片
恶性肿瘤图片症状
恶性肿瘤图片形状
恶性肿瘤图片病人
恶性肿瘤图片手术
恶性肿瘤卡通
恶性肿瘤一般能活多久
人的恶性肿瘤图片大全
恶性肿瘤溃烂图片
手臂恶性肿瘤图片