12v充电器电路图简易,12v充电器
谁能提供下图充电器的电路图,12v-24v可以转换,急用.

12v,165ah充电器电路图

七款12v充电器电路图

12v汽车电瓶充电器电路图

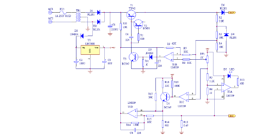
我想做一个12v电瓶充电器充满自停,请问这电路能否实现各阻值如何计算
- 12v充电器
- 12v充电器制作方法
- 12v电瓶充电器电路图
- 12v充电器电路图详解
- 12v24v充电器电路详解
- 充电器电流表正确接线
- 12v24v充电器电路图
- 12v锂电池充电器电路图
- 喷雾器12v充电器电路图
- 12v充电器电路图
- 最简单的充电器电路图
- 12v充电器电路图及原理
- 72v转12v简易电路图
- 12v自动充电电路图
- 老式电瓶充电器电路图
- 12v充电保护电路图
- 充电器电路图
- 老式充电器电路图
- 12v简易充电器制作
- 12v电瓶充电器图纸
- 继电器自停12v充电器
- 12v锂电池充电器原理图
- 12v24v智能电瓶充电器
- 电瓶充电器线路实物图
- 12v开关电源电路图
- 6v12v24v充电机接线图
- 12v24v自动识别电路图
- 自制简单12v脉冲充电器
- 12v24v充电器故障维修
- 12v充满自动断电图
