首页
伤感说说
动漫配图
心情说说
抖音文案
伤感图片
伤感说说:
伤感的句子说说心情
空间说说
心情说说
爱情说说
女生伤感说说
人生感悟
心情不好的说说
说说带图片
关于生活的说说
说说心情短语
qq空间说说带图片
个性说说
励志名言
一句话经典语录
感悟人生的经典句子
短句吧
情感故事
抖音文案
伤感图片:
伤感图片带字
非主流伤感图片
唯美伤感图片
女生伤感图片
唯美意境图片
悲伤的图片
唯美意境伤感图片
只有字的伤感图片
说说图片
伤心的图片
美甲图片
图片大全
情感图片
微信头像男
动态壁纸
动漫配图
伤感图片
首页
>
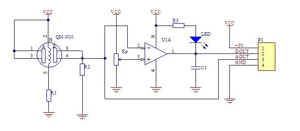
烟雾传感器原理图
烟雾传感器原理图,煤矿烟雾传感器接线图
单片机烟雾报警器程序pcb原理图资料
mq-2传感器模块原理分析
烟雾报警器原理与分类这里教您如何设计制作烟雾报警器kiamos管
mq-2烟雾传感器的工作原理.pdf 11页
mq2烟雾传感器设计资料原理图使用手册.doc 12页
更多推荐
煤矿烟雾传感器接线图
温度传感器原理图
烟雾报警器原理图详解
烟雾传感器结构图
烟雾传感器电路图
烟雾传感器接线图
传感器原理图
mq-2烟雾传感器原理图
光敏传感器原理图
水位传感器原理图
烟雾传感器图片
光电传感器原理图
烟雾传感器
传感器原理
烟雾传感器型号
智能烟雾传感器
mq2烟雾传感器电路图
井下烟雾传感器接线图
二线水温传感器原理图
mq2烟雾传感器引脚图
三线霍尔传感器原理图
油箱油位传感器原理图
压力传感器工作原理图
mq-2烟雾传感器
离子式烟雾传感器
霍尔传感器工作原理
传感器示意图
传感器电路图
mq2烟雾传感器简介
传感器图标