首页
伤感说说
动漫配图
心情说说
抖音文案
伤感图片
伤感说说:
伤感的句子说说心情
空间说说
心情说说
爱情说说
女生伤感说说
人生感悟
心情不好的说说
说说带图片
关于生活的说说
说说心情短语
qq空间说说带图片
个性说说
励志名言
一句话经典语录
感悟人生的经典句子
短句吧
情感故事
抖音文案
伤感图片:
伤感图片带字
非主流伤感图片
唯美伤感图片
女生伤感图片
唯美意境图片
悲伤的图片
唯美意境伤感图片
只有字的伤感图片
说说图片
伤心的图片
美甲图片
图片大全
情感图片
微信头像男
动态壁纸
动漫配图
伤感图片
首页
>
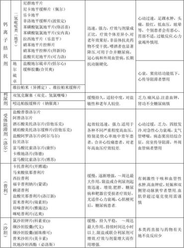
常用降压药一览表
常用降压药一览表,所有高血压药图片大全
图表1,常用的降压药物分类降压药又称抗高血压药,是一类能控制血压
个人收集整理-zq 常用一线大类降压药一览表
常用降压药
一文读懂沙坦类降压药arb的区别
常用降压药列表
更多推荐
所有高血压药图片大全
降压药有哪些牌子图片
高血压药排名
降压药图片大全7片装
降压药名称及图片
高血压药进口
十种常用降压药图片
降压药联合用药
降压药进口
常用高血压降压药(图)
高血压药 降压药
降压药有哪些
常用降压药
常用降压药图片
各种降压药图片大全
十种常用降压药药名
降压药联合用药表
常用降压药一览表图
高血压常用药一览表
十种常用降压药
高血压药降压药
中药降压药
降压药
地平类降压药
降压药哪种好
降压药说明书
降压药牌子
降压药有哪些牌子
沙坦类降压药8个
康欣降压药