首页
伤感说说
动漫配图
心情说说
抖音文案
伤感图片
伤感说说:
伤感的句子说说心情
空间说说
心情说说
爱情说说
女生伤感说说
人生感悟
心情不好的说说
说说带图片
关于生活的说说
说说心情短语
qq空间说说带图片
个性说说
励志名言
一句话经典语录
感悟人生的经典句子
短句吧
情感故事
抖音文案
伤感图片:
伤感图片带字
非主流伤感图片
唯美伤感图片
女生伤感图片
唯美意境图片
悲伤的图片
唯美意境伤感图片
只有字的伤感图片
说说图片
伤心的图片
美甲图片
图片大全
情感图片
微信头像男
动态壁纸
动漫配图
伤感图片
首页
>
乔迁之喜红包贺词
乔迁之喜红包贺词,乔迁红包背面书写模板
嫁女红包写法简单. 2,新家好生活,真心老朋友——祝贺你乔迁之喜!
定做创意乔迁新居红包袋定制个姓乔迁之喜大利是封中国风礼金袋
写在红包上的乔迁之喜贺词
乔迁请帖 新居落成请柬 乔迁之喜邀请函 入伙请帖 可印酒店名称
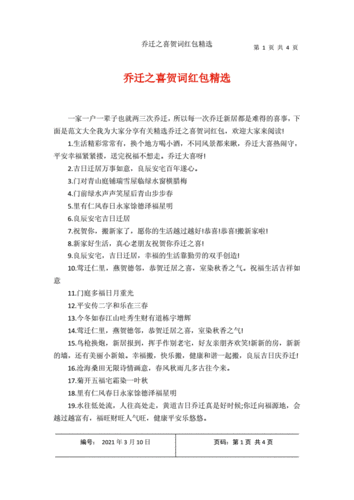
乔迁之喜贺词红包精选.docx 4页
更多推荐
乔迁红包背面书写模板
乔迁红包背面怎么写
乔迁之喜红包写法
乔迁之喜贺词格式
新居红包书写格式图片
乔迁红包背面贺词
乔迁之喜红包8字贺词
乔迁之喜红包贺词格式
乔迁红包书写格式图片
乔迁落款格式
乔迁红包
乔迁红包封面贺词
乔迁之喜贺词短信
乔迁四句吉言大全
乔迁红包留名格式图片
乔迁红包背面怎么署名
乔迁之喜祝福语四个字
乔迁之喜红包贺词样板
乔迁之喜红包贺词图片
乔迁红包贺词格式
乔迁之喜贺词
乔迁之喜红包
乔迁之喜图片贺词
乔迁之喜红包怎么写
红包贺词
结婚红包贺词
红包背面贺词
红包贺词怎么写
乔迁之喜
乔迁之喜图片贺卡