首页
伤感说说
动漫配图
心情说说
抖音文案
伤感图片
伤感说说:
伤感的句子说说心情
空间说说
心情说说
爱情说说
女生伤感说说
人生感悟
心情不好的说说
说说带图片
关于生活的说说
说说心情短语
qq空间说说带图片
个性说说
励志名言
一句话经典语录
感悟人生的经典句子
短句吧
情感故事
抖音文案
伤感图片:
伤感图片带字
非主流伤感图片
唯美伤感图片
女生伤感图片
唯美意境图片
悲伤的图片
唯美意境伤感图片
只有字的伤感图片
说说图片
伤心的图片
美甲图片
图片大全
情感图片
微信头像男
动态壁纸
动漫配图
伤感图片
首页
>
江南逢李龟年板书
江南逢李龟年板书,峨眉山月歌板书
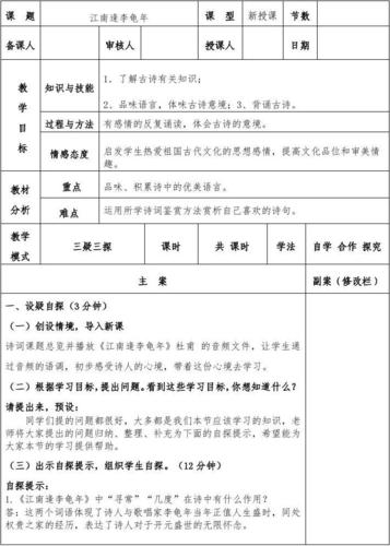
部编版七年级语文上册第三单元《江南逢李龟年》参考教案.doc
【部编】人教版七年级上册语文课外古诗词诵读江南逢李龟年教案
《江南逢李龟年》教案设计.docx 4页
部编版七年级语文上册第三单元《江南逢李龟年》参考教案
江南逢李龟年内容课件ppt下载
更多推荐
峨眉山月歌板书
峨眉山月歌思维导图
江南逢李龟年归纳板书
江南逢李龟年思维导图
金色花板书
江南逢李龟年思想感情
天净沙秋思板书设计
醉翁亭记板书
使至塞上板书
江南逢李龟年结构图解
与朱元思书板书
江南逢李龟年结构图
孙权劝学板书
钱塘湖春行板书
峨眉山月歌板书结构图
峨眉山月歌板书设计
湖心亭看雪板书
诫子书板书设计
夜雨寄北板书
观沧海板书设计
土地的誓言板书
次北固山下板书
江南逢李龟年翻译
动物笑谈板书
走一步再走一步板书
观沧海板书
峨眉山月歌板书设计图
秋词板书设计图片
江南逢李龟年教案
行军九日思长安故园