首页
伤感说说
动漫配图
心情说说
抖音文案
伤感图片
伤感说说:
伤感的句子说说心情
空间说说
心情说说
爱情说说
女生伤感说说
人生感悟
心情不好的说说
说说带图片
关于生活的说说
说说心情短语
qq空间说说带图片
个性说说
励志名言
一句话经典语录
感悟人生的经典句子
短句吧
情感故事
抖音文案
伤感图片:
伤感图片带字
非主流伤感图片
唯美伤感图片
女生伤感图片
唯美意境图片
悲伤的图片
唯美意境伤感图片
只有字的伤感图片
说说图片
伤心的图片
美甲图片
图片大全
情感图片
微信头像男
动态壁纸
动漫配图
伤感图片
首页
>
文章抬头格式样板
文章抬头格式样板,抬头应该写在什么位置
公文的抬头.doc
投稿文章格式要.doc
附表1 文章封面格式
正文样式.doc
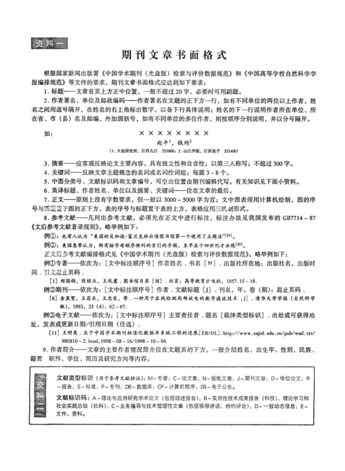
期刊文章书面格式
更多推荐
抬头应该写在什么位置
文件抬头
红头文件抬头格式
文件抬头格式
公司抬头文件模板
墓碑格式及样板
公文格式
书信格式作文
征文格式
论文格式
入党申请书格式模板
倡议书的格式
抬头
样板
辞工书样板
题记的格式
日记的格式
请假条格式
书信格式
演讲稿格式
此致敬礼的格式位置
请贴样板图
写信的格式
证明书样板
入团申请书格式
抬头纸
代书遗嘱样板
入党申请书格式
施工方给甲方发函样板
抬头图片