首页
伤感说说
动漫配图
心情说说
抖音文案
伤感图片
伤感说说:
伤感的句子说说心情
空间说说
心情说说
爱情说说
女生伤感说说
人生感悟
心情不好的说说
说说带图片
关于生活的说说
说说心情短语
qq空间说说带图片
个性说说
励志名言
一句话经典语录
感悟人生的经典句子
短句吧
情感故事
抖音文案
伤感图片:
伤感图片带字
非主流伤感图片
唯美伤感图片
女生伤感图片
唯美意境图片
悲伤的图片
唯美意境伤感图片
只有字的伤感图片
说说图片
伤心的图片
美甲图片
图片大全
情感图片
微信头像男
动态壁纸
动漫配图
伤感图片
首页
>
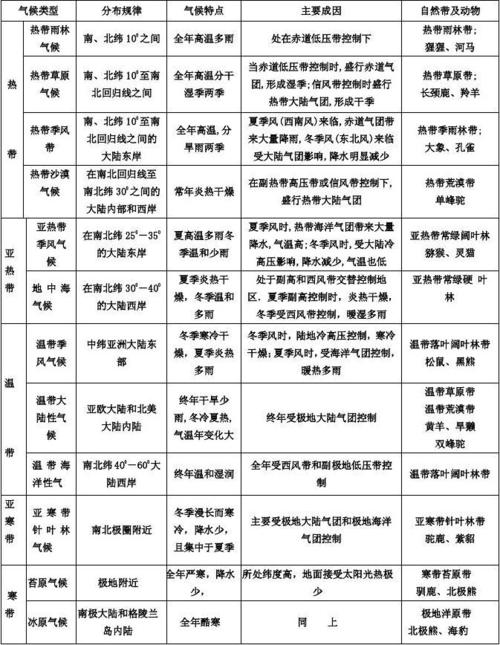
13种气候类型对应植被
13种气候类型对应植被,气候类型与对应植被图
世界主要气候类型与相应的植被成因
气候类型,分布,特点,代表植被
热带沙漠气候的植被类型是什么?急求!
世界气候类型分布,成因,特点,植被
第三节世界的气候类型与植被带自然环境的差异性教程.
更多推荐
气候类型与对应植被图
气候与植被带对照表
植被类型
气候类型
植被类型分布图
气候类型分布图
世界气候类型分布图
气候类型图
世界植被类型分布图
非洲气候类型分布图
中国植被类型分布图
亚洲气候类型分布图
植被
植被带
植被分布
城市植被
气候
植被分布图
植被带分布图
温带大陆性气候
天然植被
植被分析
人工植被
植被破坏
气候分布图
澳大利亚气候分布图
印度气候
全球气候分布示意图
世界气候分布图
中国植被