首页
伤感说说
动漫配图
心情说说
抖音文案
伤感图片
伤感说说:
伤感的句子说说心情
空间说说
心情说说
爱情说说
女生伤感说说
人生感悟
心情不好的说说
说说带图片
关于生活的说说
说说心情短语
qq空间说说带图片
个性说说
励志名言
一句话经典语录
感悟人生的经典句子
短句吧
情感故事
抖音文案
伤感图片:
伤感图片带字
非主流伤感图片
唯美伤感图片
女生伤感图片
唯美意境图片
悲伤的图片
唯美意境伤感图片
只有字的伤感图片
说说图片
伤心的图片
美甲图片
图片大全
情感图片
微信头像男
动态壁纸
动漫配图
伤感图片
首页
>
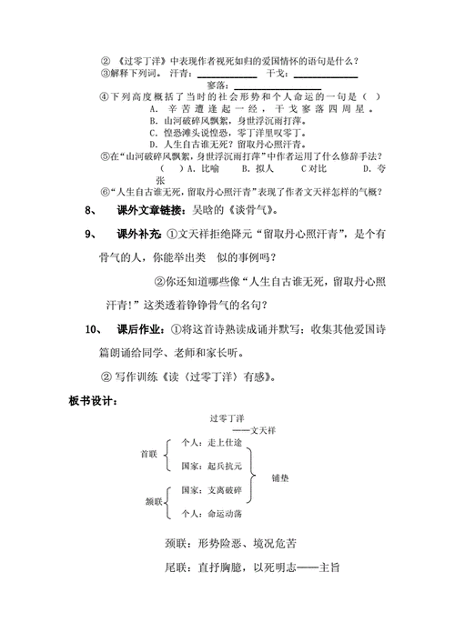
过零丁洋板书设计
过零丁洋板书设计,南安军板书设计
《过零丁洋》教案.docx
《过零丁洋》教学设计方案教案.doc
过零丁洋教案doc3页
最新人教部编版语文七年级下册诗词曲五首《过零丁洋》教案.docx 5页
过零丁洋教案.pdf 5页
更多推荐
南安军板书设计
过零丁洋教学反思
潼关怀古板书设计
山坡羊·潼关怀古板书
岳阳楼记板书设计
沁园春雪板书设计
乡愁板书设计
过零丁洋板书设计图片
过零丁洋板书
过零丁洋板书图片
过零丁洋教案
曹刿论战板书设计
板书设计模板
海上日出板书设计
过零丁洋书法
十五从军征板书设计
过零丁洋思维导图
板书设计
过零丁洋
过零丁洋书法作品
过零丁洋配图
板书设计语文
过零丁洋背景
过零丁洋硬笔书法
过零丁洋古诗配图
数学板书设计
过零丁洋手抄报
过零丁洋硬笔楷书
花钟板书设计
过零丁洋水墨画