首页
伤感说说
动漫配图
心情说说
抖音文案
伤感图片
伤感说说:
伤感的句子说说心情
空间说说
心情说说
爱情说说
女生伤感说说
人生感悟
心情不好的说说
说说带图片
关于生活的说说
说说心情短语
qq空间说说带图片
个性说说
励志名言
一句话经典语录
感悟人生的经典句子
短句吧
情感故事
抖音文案
伤感图片:
伤感图片带字
非主流伤感图片
唯美伤感图片
女生伤感图片
唯美意境图片
悲伤的图片
唯美意境伤感图片
只有字的伤感图片
说说图片
伤心的图片
美甲图片
图片大全
情感图片
微信头像男
动态壁纸
动漫配图
伤感图片
首页
>
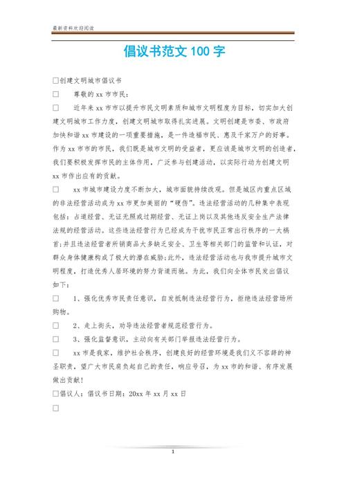
倡议书范文100字
倡议书范文100字,倡议书范文
倡议书格式范文200字
环保倡议书50字2018.docx
倡议书范文100字
节约用水倡议书
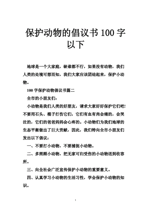
保护动物的倡议书100字以下.doc
更多推荐
倡议书范文
节约粮食倡议书
倡议书保护环境
倡议书作文六年级
倡议书作文400字
倡议书保护环境 50字
倡议书范文500字作文
倡议书 学生
倡议书的正确格式
请示的范文100字
节约用水倡议书作文
倡议书100字
倡议书50字
倡议书200字
倡议书格式范文100字
倡议书范文300字
倡议书学生100字
倡议书格式范文
倡议书格式范文写作
范文100字
倡议书的正确格式范文
倡议书作文
节约粮食倡议书100字
保护环境倡议书100字
倡议书格式文体
倡议书学生作文
倡议书的格式
倡议书
倡议书的格式高中
倡议书的格式学生