首页
伤感说说
动漫配图
心情说说
抖音文案
伤感图片
伤感说说:
伤感的句子说说心情
空间说说
心情说说
爱情说说
女生伤感说说
人生感悟
心情不好的说说
说说带图片
关于生活的说说
说说心情短语
qq空间说说带图片
个性说说
励志名言
一句话经典语录
感悟人生的经典句子
短句吧
情感故事
抖音文案
伤感图片:
伤感图片带字
非主流伤感图片
唯美伤感图片
女生伤感图片
唯美意境图片
悲伤的图片
唯美意境伤感图片
只有字的伤感图片
说说图片
伤心的图片
美甲图片
图片大全
情感图片
微信头像男
动态壁纸
动漫配图
伤感图片
首页
>
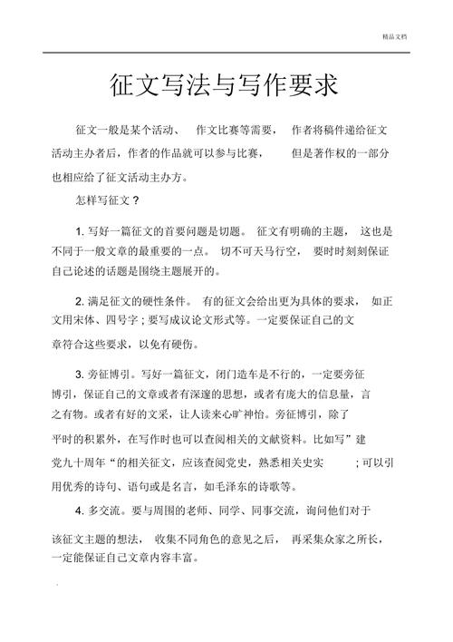
写征文的正规格式范文
写征文的正规格式范文,征文格式小学生
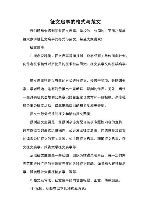
征文启事的格式与范文docx3页
征文写法与写作要求
大学教案格式模板范文_体育教案格式模板范文_教案格式模板范文
征文启事的格式与范文.docx 2页
征文征文怎么写_征文格式_征文范文_征文的标准格式范文.doc
更多推荐
征文格式小学生
写征文的正确格式图片
征文怎么写标准格式
写征文的正规格式
写征文的格式范文
征文的格式正规
写信格式正规范文
征文的格式书写
正规征文格式图片
正确征文格式范本图片
征文格式标准
书信的格式正规
参赛征文格式范本图片
写信格式正规
征文是什么意思格式
手写征文格式图片
书信格式写作文
征文格式电子版
征文格式图片
参赛征文格式图片
演讲稿格式正规
小学生征文格式图片
征文稿纸格式图片
发言稿格式作文
一封信的正确格式
正规的报价单格式
发言稿格式及范文图片
写信格式
书信的正确格式图片
书信格式正确