首页
伤感说说
动漫配图
心情说说
抖音文案
伤感图片
伤感说说:
伤感的句子说说心情
空间说说
心情说说
爱情说说
女生伤感说说
人生感悟
心情不好的说说
说说带图片
关于生活的说说
说说心情短语
qq空间说说带图片
个性说说
励志名言
一句话经典语录
感悟人生的经典句子
短句吧
情感故事
抖音文案
伤感图片:
伤感图片带字
非主流伤感图片
唯美伤感图片
女生伤感图片
唯美意境图片
悲伤的图片
唯美意境伤感图片
只有字的伤感图片
说说图片
伤心的图片
美甲图片
图片大全
情感图片
微信头像男
动态壁纸
动漫配图
伤感图片
首页
>
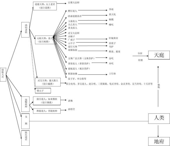
中国道教神话体系
中国道教神话体系,中国道教神仙体系
道教神仙
中国神仙体系
中国道教神仙关系图
道教神仙正统道教中的神仙谱系及排位
中国道教神仙体系 2ppt
更多推荐
中国道教神仙体系
中国神话体系
中国道教神仙谱系
中国道教神谱
中国神话体系结构图
中国道教
中国道教神仙排位图
中国神仙体系图
中国道教现状
中国道教建筑
中国道教标志
中国道教旗
中国道教四大名山
中国道教名山
中国道教五大仙山
中国道教十大名山
中国道教仙山
神话体系
中国神话
中国道教学院
中国道教圣地
中国道教协会会长
中国教育体系
中国道教史
中国道教壁纸
中国道教协会会徽
中国道教协会会旗图片
克苏鲁神话体系
英国教育体系
神话