首页
伤感说说
动漫配图
心情说说
抖音文案
伤感图片
伤感说说:
伤感的句子说说心情
空间说说
心情说说
爱情说说
女生伤感说说
人生感悟
心情不好的说说
说说带图片
关于生活的说说
说说心情短语
qq空间说说带图片
个性说说
励志名言
一句话经典语录
感悟人生的经典句子
短句吧
情感故事
抖音文案
伤感图片:
伤感图片带字
非主流伤感图片
唯美伤感图片
女生伤感图片
唯美意境图片
悲伤的图片
唯美意境伤感图片
只有字的伤感图片
说说图片
伤心的图片
美甲图片
图片大全
情感图片
微信头像男
动态壁纸
动漫配图
伤感图片
首页
>
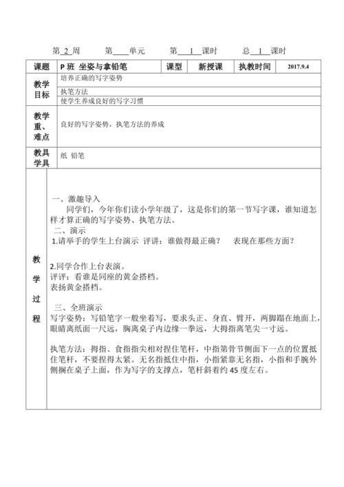
五年级硬笔书法教案
五年级硬笔书法教案,五年级硬笔书法字帖
硬笔书法教案终稿.pdf 3页
硬笔书法教程--长横(教案).pdf 1页
一年级初入门硬笔书法教案
小学硬笔书法笔画部分第一二课时教案(横画带图文)
一年级初入门硬笔书法教案.doc 6页
更多推荐
五年级硬笔书法字帖
四年级硬笔书法教案
硬笔书法教案20课时
五年级硬笔书法作品
硬笔书法16节课程安排
小学生五年级硬笔书法
五年级下册硬笔书法
五年级硬笔书法
二年级硬笔书法教案
一年级硬笔书法教案
五年级上册硬笔书法
五年级硬笔书法内容
小学五年级硬笔书法
五年级硬笔书法格式
五年级上册硬笔书法字
小学硬笔书法教案
六年级上册硬笔书法
硬笔书法教案
五六年级硬笔书法作品
二年级硬笔书法
小学二年级硬笔书法
六年级硬笔书法内容
硬笔书法教案模板
五年级硬笔书法作品展
二年级硬笔书法作品
小学硬笔书法详细教案
五年级楷书书法作品
硬笔书法教案模板范文
幼儿硬笔书法启蒙教案
小学五年级书法作品