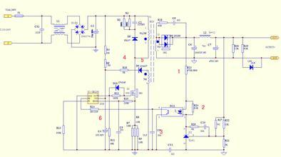
ob2226ap电路图R503,ob2226ap线路板电路图

ob2226ap电路图

电磁炉电源芯片ob2226ap用viper12a代换技巧

原低压电源芯片ob2226ap代换

ob 2269ap (dip8) ---原厂一级代理商

ob3396ap原边反馈led驱动ic
- ob2226ap线路板电路图
- ob2226ap电源电路图
- 电磁炉ob2226ap电路图
- ob2226ap电路图
- ob2226ap应用电路图
- ob2226ap电路图讲解
- ob2223ap电源电路图
- ob2500pop电路图
- ob2212ap电源电路图
- ob2500电路图
- 九阳ob2226ap电路图
- 苏泊尔ob2226ap电路图
- ob2226开关电源电路图
- 电源块ob2263ap引脚图
- ap8003电路图
- ap8003应用电路图
- 电源芯片ob2228NCP电路图
- ob2228电路图
- 电源芯片ob2228电路图
- 贴片ob2226cp电路图
- 1207ap电源电路图
- ob2228ncp电路图
- ob2263各脚功能电路图
- ob2226sp外围电路图
- p1015ap06开关电路图
- az494ap应用电路图
- 1207ap应用电路图
- ob2223sp引脚电路图
- ob2263ap引脚图及功能
- 电源芯片1207ap电路图
