首页
伤感说说
动漫配图
心情说说
抖音文案
伤感图片
伤感说说:
伤感的句子说说心情
空间说说
心情说说
爱情说说
女生伤感说说
人生感悟
心情不好的说说
说说带图片
关于生活的说说
说说心情短语
qq空间说说带图片
个性说说
励志名言
一句话经典语录
感悟人生的经典句子
短句吧
情感故事
抖音文案
伤感图片:
伤感图片带字
非主流伤感图片
唯美伤感图片
女生伤感图片
唯美意境图片
悲伤的图片
唯美意境伤感图片
只有字的伤感图片
说说图片
伤心的图片
美甲图片
图片大全
情感图片
微信头像男
动态壁纸
动漫配图
伤感图片
首页
>
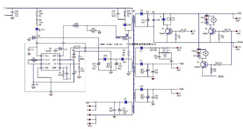
thx202h开关电源原理
thx202h开关电源原理,富士宝电磁炉电路板
保险丝,整流桥,igbt管均正常,开关电源控制芯片ic901(thx202h)(3),(8)
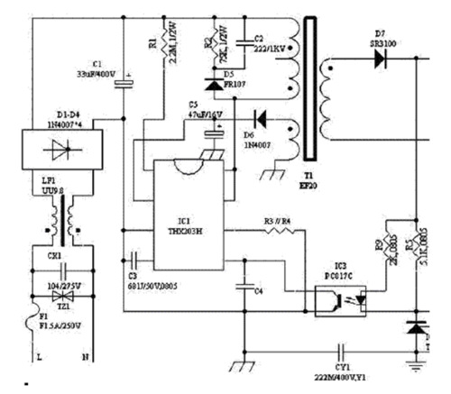
thx203h开关电路图大全(五款thx203h开关电路)
thx203h系列数字卫星接收机电源原理与检修
经典的变频器开关电源电路
电源网首页 论坛首页 电源技术综合区 > thx202h怎么样?
更多推荐
富士宝电磁炉电路板
thx202h电磁炉电路图
thx202开关电源电路图
thx202h应用电路图
thx203h开关电源电路图
24v开关电源原理电路图
开关电源电路图及原理
开关电源原理图
thx203h电源电路图
开关电源原理图讲解
3842开关电源电路图
12v开关电源电路图
开关电源电路
uc3842开关电源电路图
开关电源实用电路图
开关电源电路图
开关电源电路图讲解
3845开关电源电路图
开关电源施耐德电气
24v开关电源
开关电源
开关电源实物
开关电源详解
thx202h电路图
开关电源接线图
thx203h应用电路图
开关电源设计
明纬开关电源
开关电源维修口诀
开关电源图片