6n8p推fu29单端电路图,6n8p推fu7单端电路图

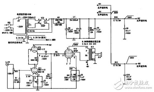
电子管fu29/6n9p组成的30w并联单端功放电路

我只有一个fu29的管子想把这个图里面的fu-32换成fu-29,不知道电路中

6n8p fu50电路修改

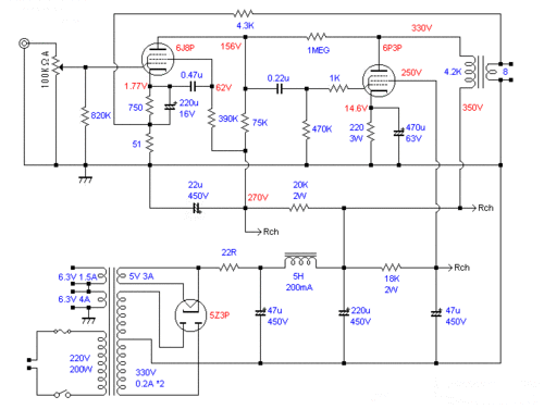
6j8p 6p3p单端功放-电路图-aet-中国科技核心期刊-最

fu7电子管功放电路图大全6n8p6p3p胆机功放电路耦合电容器
- 6n8p推fu7单端电路图
- 6n8p推el34单端电路图
- fu29单端电路图
- 电子管fu29单端电路图
- 6n8p推300b单端电路图
- fu19单端电路图
- 6p15单端电路图
- fu29电子管推挽电路图
- 6v6单端电路图
- 12ax7推el34单端电路图
- 6F2推fU29电子管电路图
- 211电子管单端电路图
- el34单端电路图
- fd422单端电路图
- 经典fu7单端电路图
- 6n8p推6p3p单端布线图
- 极品6v6单端电路图
- fu7单端胆机电路图
- el34单端经典电路图
- 807单端胆机电路图
- j版纯二el34单端电路图
- el34单端电路图甲类
- fu29电路图
- 6f2电子管应用电路图
- el34单端胆机电路图
- 6n8p胆机电路图
- fu7电子管单端功放电路
- 6f2前级经典电路图
- 6n8p推6v6gt电路图
- fu32胆机电路图纸
