首页
伤感说说
动漫配图
心情说说
抖音文案
伤感图片
伤感说说:
伤感的句子说说心情
空间说说
心情说说
爱情说说
女生伤感说说
人生感悟
心情不好的说说
说说带图片
关于生活的说说
说说心情短语
qq空间说说带图片
个性说说
励志名言
一句话经典语录
感悟人生的经典句子
短句吧
情感故事
抖音文案
伤感图片:
伤感图片带字
非主流伤感图片
唯美伤感图片
女生伤感图片
唯美意境图片
悲伤的图片
唯美意境伤感图片
只有字的伤感图片
说说图片
伤心的图片
美甲图片
图片大全
情感图片
微信头像男
动态壁纸
动漫配图
伤感图片
首页
>
登幽州台歌板书
登幽州台歌板书,望岳教学设计
长春版语文七年级上册课件:第1课《唐诗五首—登幽州台歌》ppt
登幽州台歌教案板书
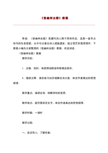
《登幽州台歌》教案
古代诗歌五首-登幽州台歌,登飞来峰,望岳,游山西村,己亥杂村ppt
登幽州台歌教案9
更多推荐
望岳教学设计
《己亥杂诗》板书
登幽州台歌板书结构图
《望岳》板书
河中石兽板书设计
登幽州台歌粉笔字
登飞来峰板书设计图片
登幽州台歌板书图片
登飞来峰板书结构图
望岳板书设计图片
《游山西村》板书
登飞来峰板书设计
河中石兽板书
登幽州台歌板书设计
登幽州台歌教案
登幽州台歌反思
登幽州台歌ppt
登幽州台歌
登幽州台歌笔记
登幽州台歌配图
登幽州台歌手写
登幽州台歌背景
登幽州台歌古诗
登幽州台歌翻译
登幽州台歌拼音
登幽州台歌教学反思
登幽州台歌图片
登幽州台歌思维导图
登幽州台歌结构图
登幽州台歌陈子昂