首页
伤感说说
动漫配图
心情说说
抖音文案
伤感图片
伤感说说:
伤感的句子说说心情
空间说说
心情说说
爱情说说
女生伤感说说
人生感悟
心情不好的说说
说说带图片
关于生活的说说
说说心情短语
qq空间说说带图片
个性说说
励志名言
一句话经典语录
感悟人生的经典句子
短句吧
情感故事
抖音文案
伤感图片:
伤感图片带字
非主流伤感图片
唯美伤感图片
女生伤感图片
唯美意境图片
悲伤的图片
唯美意境伤感图片
只有字的伤感图片
说说图片
伤心的图片
美甲图片
图片大全
情感图片
微信头像男
动态壁纸
动漫配图
伤感图片
首页
>
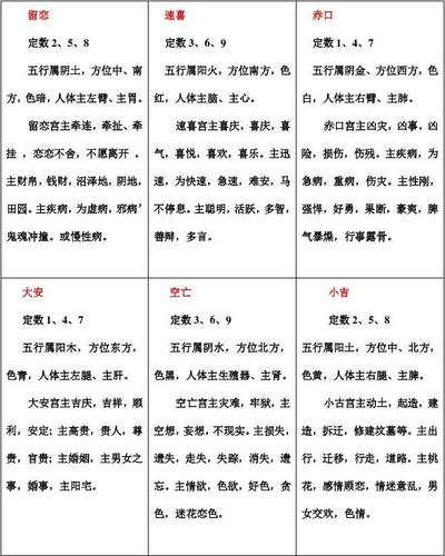
小六壬图解速断大全
小六壬图解速断大全,小六壬起课方法图解
5,小六壬看姻缘从哪起卦:怎么断小六壬
亿佰文档网 所有分类 秘传小六壬-江春义 小六壬排盘
小六壬科普贴参照表
李修真道传小六壬诸葛亮马前课系统课程笔记
快速神奇的小六壬预测法
更多推荐
小六壬起课方法图解
小六壬速断大全
六壬时课断法
小六壬速断大全图片
小六壬怎么算
小六壬手掌全图
小六壬入门
小六壬指法
小六壬金口诀
六壬掌口诀及图解
小六壬破解法
速喜加赤口
小六壬速断大全对照表
小六壬图解
小六壬百算大全详解图
小六壬的实际用图解
小六壬断事步骤图解
小六壬掌推算图
小六壬掌口诀及图解
小六壬速断大全图解
六壬小六壬掌图解
大六壬断事步骤图解
大六壬入门图解
大六壬掌推算图
小六壬速喜
小六壬掌图
小六壬精解
大六壬断事步骤
小六壬口诀
小六壬