首页
伤感说说
动漫配图
心情说说
抖音文案
伤感图片
伤感说说:
伤感的句子说说心情
空间说说
心情说说
爱情说说
女生伤感说说
人生感悟
心情不好的说说
说说带图片
关于生活的说说
说说心情短语
qq空间说说带图片
个性说说
励志名言
一句话经典语录
感悟人生的经典句子
短句吧
情感故事
抖音文案
伤感图片:
伤感图片带字
非主流伤感图片
唯美伤感图片
女生伤感图片
唯美意境图片
悲伤的图片
唯美意境伤感图片
只有字的伤感图片
说说图片
伤心的图片
美甲图片
图片大全
情感图片
微信头像男
动态壁纸
动漫配图
伤感图片
首页
>
相互关系图怎么画
相互关系图怎么画,关系图怎么画
实体关系图怎么画?详细经典教程分享
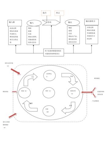
质量管理体系过程相互关系图3ppt
单质,氧化物,酸碱盐的相互转化关系
单一过程各要素相互关系图
如果人物关系图中需要插入人物图片,截图后直接ctrl v粘贴到画布中.
更多推荐
关系图怎么画
家庭关系图怎么画
案件关系图怎么画
家庭关系图图画
建筑图底关系怎么画
相互关系图
离散数学关系图怎么画
家庭关系图简笔画
三代家系图怎么画图片
英语家庭关系图怎么画
前后遮挡关系的画
遮挡关系的画
有遮挡关系的简笔画
远近关系的线条画
关系图
远近关系的画
远近关系的简笔画
遮挡关系的儿童画
声画关系
相互关系
远近关系的儿童画
亲戚关系图
关系图ppt
家庭辈分关系表图
相互的图片
贾府人物关系图
亲属关系图中国
水浒传人物关系图
爱是相互的图片
红楼梦人物关系图