首页
伤感说说
动漫配图
心情说说
抖音文案
伤感图片
伤感说说:
伤感的句子说说心情
空间说说
心情说说
爱情说说
女生伤感说说
人生感悟
心情不好的说说
说说带图片
关于生活的说说
说说心情短语
qq空间说说带图片
个性说说
励志名言
一句话经典语录
感悟人生的经典句子
短句吧
情感故事
抖音文案
伤感图片:
伤感图片带字
非主流伤感图片
唯美伤感图片
女生伤感图片
唯美意境图片
悲伤的图片
唯美意境伤感图片
只有字的伤感图片
说说图片
伤心的图片
美甲图片
图片大全
情感图片
微信头像男
动态壁纸
动漫配图
伤感图片
首页
>
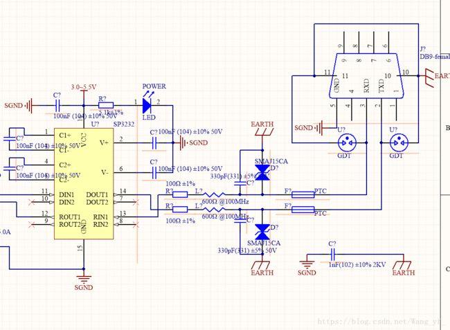
RS232电路
RS232电路,RS232电路
rs232接口保护电路
rs485rs232通讯切换电路原理图含保护pdf1页
rs232接口emc设计标准电路免费下载
本章采用an3485模块的rs232电路实现uart数据传输.
rs232与rs422接口电路到底有什么区别
更多推荐
RS232电路
RS232电路图
rs232串口接线
电路
整流电路
rs232串口接线图
逆变电路
rs232接线示意图
家庭电路
晶振电路
控制电路
RS232引脚
全波整流电路
rs232接口引脚图
rs232转usb接线图
电路图
自锁电路
汽车电路
电路检测器
电路系统图
电路维修
简单电路
电路板
RS232串口
buck电路
RS232
rs232接口图片
电机正反转控制电路图
电路符号
RS232RS485