首页
伤感说说
动漫配图
心情说说
抖音文案
伤感图片
伤感说说:
伤感的句子说说心情
空间说说
心情说说
爱情说说
女生伤感说说
人生感悟
心情不好的说说
说说带图片
关于生活的说说
说说心情短语
qq空间说说带图片
个性说说
励志名言
一句话经典语录
感悟人生的经典句子
短句吧
情感故事
抖音文案
伤感图片:
伤感图片带字
非主流伤感图片
唯美伤感图片
女生伤感图片
唯美意境图片
悲伤的图片
唯美意境伤感图片
只有字的伤感图片
说说图片
伤心的图片
美甲图片
图片大全
情感图片
微信头像男
动态壁纸
动漫配图
伤感图片
首页
>
300b参数
300b参数,苹果7参数详细参数
斯洛伐克 捷克 jj 300b 真空电子管 直代 西电 贵族 天津 300b_7折
全新曙光电子胆管300b98b网屏代300b高频清晰质保一年真空管
旭化成四脚线性霍尔元件hw-300b数据参数说明
松下sc300b尺寸参数
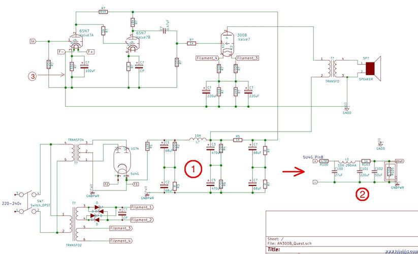
audio note 300b quest 实物绘图 以及1,2问
更多推荐
苹果7参数详细参数
300B电子管参数
300b电子管参数管脚图
2A3电子管参数
el34电子管参数
齿轮参数
kt88电子管参数
荣耀10参数
荣耀30s参数
荣耀9参数
300b单端胆机
牛推300b
6sn7电子管参数
荣耀v30参数
4p1s电子管参数
p40华为参数
华为p30参数
华为p20参数
华为p40参数配置
小米8参数
5z3p电子管参数引脚图
274b整流电子管参数
300b电子管引脚图
苹果8参数配置
荣耀v20参数
苹果x参数配置
oppor11参数
西电300b胆机电路图
300b单端胆机电路图
红米10x参数