首页
伤感说说
动漫配图
心情说说
抖音文案
伤感图片
伤感说说:
伤感的句子说说心情
空间说说
心情说说
爱情说说
女生伤感说说
人生感悟
心情不好的说说
说说带图片
关于生活的说说
说说心情短语
qq空间说说带图片
个性说说
励志名言
一句话经典语录
感悟人生的经典句子
短句吧
情感故事
抖音文案
伤感图片:
伤感图片带字
非主流伤感图片
唯美伤感图片
女生伤感图片
唯美意境图片
悲伤的图片
唯美意境伤感图片
只有字的伤感图片
说说图片
伤心的图片
美甲图片
图片大全
情感图片
微信头像男
动态壁纸
动漫配图
伤感图片
首页
>
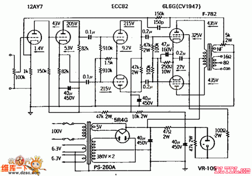
12au7电子管前级电路图
12au7电子管前级电路图,12au7诗醉胆前级电路图
5款较常用的电子管前级制作电路图docx6页
最终版,12at7&12au7单管胆前级
diy一台12au7胆前级
和田茂氏电子管前级放大器电路图相关元件pdf下载:ecc8312ax7ecc8212
根据资料比较,两者都是电压放大管,只是在某些指标有些差异.
更多推荐
12au7诗醉胆前级电路图
12ax7电子管前级电路图
12au7前级电路图
6j1电子管前级电路图
电子管前级电路图
著名电子管前级电路图
电子管功放电路图大全
马兰士7前级电路图
6n3前级电路图
功放前级电路图
前级电路图
最好的前级电路图
和田茂氏前级电路图
发烧级前级音调电路图
ne5532前级电路图
顶级前级电路
电子管前级
胆前级电路图
分立元件前级电路图
著名前级放大器电路图
tl084前级放大电路图
电子管原理图解
电子管6n6引脚图
电子管结构图
前级与后级功放接法图
电子管晶体管
电子管图片
6sn7电子管参数
电子管功放
6n1电子管参数