首页
伤感说说
动漫配图
心情说说
抖音文案
伤感图片
伤感说说:
伤感的句子说说心情
空间说说
心情说说
爱情说说
女生伤感说说
人生感悟
心情不好的说说
说说带图片
关于生活的说说
说说心情短语
qq空间说说带图片
个性说说
励志名言
一句话经典语录
感悟人生的经典句子
短句吧
情感故事
抖音文案
伤感图片:
伤感图片带字
非主流伤感图片
唯美伤感图片
女生伤感图片
唯美意境图片
悲伤的图片
唯美意境伤感图片
只有字的伤感图片
说说图片
伤心的图片
美甲图片
图片大全
情感图片
微信头像男
动态壁纸
动漫配图
伤感图片
首页
>
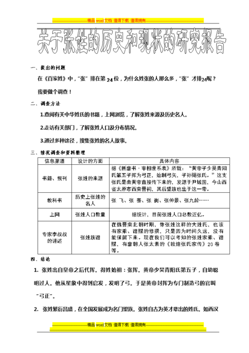
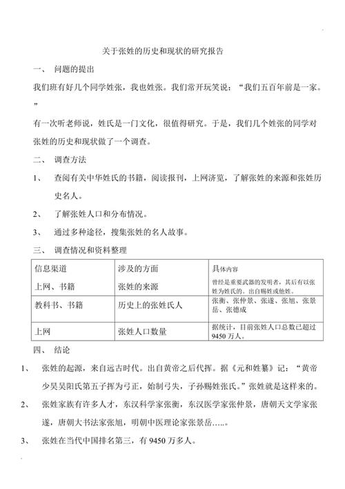
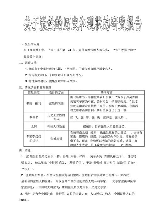
张姓的研究报告
张姓的研究报告,关于汉字的研究报告
关于张姓的历史和现状的研究报告 (4)
关于张姓的历读史和现状的研究报告.doc
关于张姓的历史和现状的研究报告.pdf 2页
关于张姓的历史和现状的研究报告
关于张姓的历史和现状的研究报告
更多推荐
关于汉字的研究报告
研究报告
研究报告内容
研究报告格式
汉字研究报告简单
研究报告手抄报
研究报告五年级
研究报告图片
研究报告格式简单
张姓的的专属图片
研究报告格式范文
研究报告作文
研究报告封面
张姓
研究报告格式图片
研究报告零花钱
研究报告怎么写?范文
研究报告手抄报五年级
小学生研究报告格式
张姓起源
研究报告五年级下册
张姓族谱
张姓霸气
研究报告格式范文模板
张姓图腾
小学生研究报告图片
张姓美图
张姓图片
张姓特效图
张姓古风