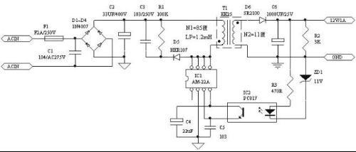
viper22a电路图12v,viper22a电源电路图

原理图要求输出12v.

【原创】viper22a的buck设计

好多论坛上见到有人说dvd电源的问题,我用22a改过好多电路,很好用

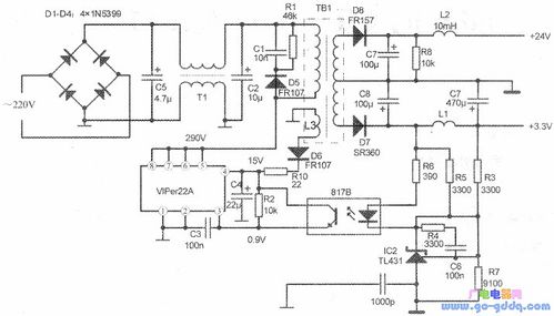
电源最大能够提供20w的输出功率,可用于便携式电池充电电路以及电视机

谁知道开关电源振荡集成块viper12a用什么代换啊
- viper22a电源电路图
- viper22a电路图5v
- viper22a电路图
- viper22a电磁炉电路图
- viper12a电源电路图
- viper12a电路图
- viper22a开关电源电路图
- 简单viper22a电路图
- viper22a应用电路图
- viper22a电路图原理
- viper12a电磁炉电路图
- 电源块viper12a电路图
- am22a电源电路图
- 电磁炉12a电源电路图
- 电源模块22a电路图
- 22a开关电源电路图
- ap8022电源板电路图
- power22e应用电路图
- viper22a引脚功能图
- am22a应用电路图
- ob2226ap电路图
- 22a电源板芯片电路图
- ap8012电源芯片电路图
- dk124电源电路图
- viper12a引脚功能图
- viper22a引脚功能
- viper22a
- dh321电路图
- 12a和22a电源芯片图纸
- dh321应用电路图
